Wikipedia
Wikipedia (/ˌwɪkɪˈpiːdiə/ (
listen) wik-ih-PEE-dee-ə or /ˌwɪki-/ (
listen) wik-ee-) is a multilingual open online encyclopedia written and maintained by a community of volunteers through open collaboration and a wiki-based editing system. Individual contributors, also called editors, are known as Wikipedians. Wikipedia is the largest and most-read reference work in history.[3] It is consistently one of the 15 most popular websites ranked by Alexa; as of 2022, Wikipedia was ranked the 10th most popular site.[3][4] It is hosted by the Wikimedia Foundation, an American non-profit organization funded mainly through donations.[5]
![]() ![]() | |
Screenshot ![]() Wikipedia’s homepage | |
Type of site | Online encyclopedia |
|---|---|
| Available in | 326 languages |
| Country of origin | United States |
| Owner | |
| Created by | |
| URL | wikipedia.org |
| Commercial | No |
| Registration | Optional[note 1] |
| Users | >306,804 active editors[note 2] >101,731,936 registered users |
| Launched | January 15, 2001 |
| Current status | Active |
Content license | CC Attribution / Share-Alike 3.0 Most text is also dual-licensed under GFDL; media licensing varies |
| Written in | LAMP platform[2] |
| OCLC number | 52075003 |
On January 15, 2001, Jimmy Wales[6] and Larry Sanger launched Wikipedia; Sanger coined its name as a portmanteau of "wiki" and "encyclopedia."[7][8] Wales was influenced by the "spontaneous order" ideas associated with Friedrich Hayek and the Austrian School of economics, after being exposed to these ideas by Austrian economist and Mises Institute Senior Fellow Mark Thornton.[9] Initially available only in English, versions in other languages were quickly developed. Its combined editions comprise more than 58 million articles, attracting around 2 billion unique device visits per month and more than 17 million edits per month (1.9 edits per second) as of November 2020.[10][11] In 2006, Time magazine stated that the policy of allowing anyone to edit had made Wikipedia the "biggest (and perhaps best) encyclopedia in the world."[6]
Wikipedia has received praise for its enablement of the democratization of knowledge, extent of coverage, unique structure, culture, and reduced amount of commercial bias, but criticism for exhibiting systemic bias, particularly gender bias against women and alleged ideological bias.[12][13] Its reliability was frequently criticized in the 2000s but has improved over time; it has been generally praised in the late 2010s and early 2020s.[3][12][14] Its coverage of controversial topics such as American politics and major events such as the COVID-19 pandemic has received substantial media attention. It has been censored by world governments, ranging from specific pages to the entire site. Nevertheless, it has become an element of popular culture, with references in books, films, and academic studies. In April 2018, Facebook and YouTube announced that they would help users detect fake news by suggesting fact-checking links to related Wikipedia articles.[15][16]
History
Nupedia

Other collaborative online encyclopedias were attempted before Wikipedia, but none were as successful.[17] Wikipedia began as a complementary project for Nupedia, a free online English-language encyclopedia project whose articles were written by experts and reviewed under a formal process.[18] It was founded on March 9, 2000, under the ownership of Bomis, a web portal company. Its main figures were Bomis CEO Jimmy Wales and Larry Sanger, editor-in-chief for Nupedia and later Wikipedia.[1][19] Nupedia was initially licensed under its own Nupedia Open Content License, but even before Wikipedia was founded, Nupedia switched to the GNU Free Documentation License at the urging of Richard Stallman.[20] Wales is credited with defining the goal of making a publicly editable encyclopedia,[21][22] while Sanger is credited with the strategy of using a wiki to reach that goal.[23] On January 10, 2001, Sanger proposed on the Nupedia mailing list to create a wiki as a "feeder" project for Nupedia.[24]
Launch and growth
The domains wikipedia.com (later redirecting to wikipedia.org) and wikipedia.org were registered on January 12, 2001,[25] and January 13, 2001,[26] respectively, and Wikipedia was launched on January 15, 2001[18] as a single English-language edition at www.wikipedia.com,[27] and announced by Sanger on the Nupedia mailing list.[21] Its policy of "neutral point-of-view"[28] was codified in its first few months. Otherwise, there were initially relatively few rules, and it operated independently of Nupedia.[21] Bomis originally intended it as a business for profit.[29]

Wikipedia gained early contributors from Nupedia, Slashdot postings, and web search engine indexing. Language editions were created beginning in March 2003, with a total of 161 in use by the end of 2004.[32][33] Nupedia and Wikipedia coexisted until the former's servers were taken down permanently in 2003, and its text was incorporated into Wikipedia. The English Wikipedia passed the mark of two million articles on September 9, 2007, making it the largest encyclopedia ever assembled, surpassing the Yongle Encyclopedia made during the Ming Dynasty in 1408, which had held the record for almost 600 years.[34]
Citing fears of commercial advertising and lack of control, users of the Spanish Wikipedia forked from Wikipedia to create Enciclopedia Libre in February 2002.[35] Wales then announced that Wikipedia would not display advertisements, and changed Wikipedia's domain from wikipedia.com to wikipedia.org.[36][37]
Though the English Wikipedia reached three million articles in August 2009, the growth of the edition, in terms of the numbers of new articles and of editors, appears to have peaked around early 2007.[38] Around 1,800 articles were added daily to the encyclopedia in 2006; by 2013 that average was roughly 800.[39] A team at the Palo Alto Research Center attributed this slowing of growth to the project's increasing exclusivity and resistance to change.[40] Others suggest that the growth is flattening naturally because articles that could be called "low-hanging fruit"—topics that clearly merit an article—have already been created and built up extensively.[41][42][43]
In November 2009, a researcher at the Rey Juan Carlos University in Madrid found that the English Wikipedia had lost 49,000 editors during the first three months of 2009; in comparison, it lost only 4,900 editors during the same period in 2008.[44][45] The Wall Street Journal cited the array of rules applied to editing and disputes related to such content among the reasons for this trend.[46] Wales disputed these claims in 2009, denying the decline and questioning the study's methodology.[47] Two years later, in 2011, he acknowledged a slight decline, noting a decrease from "a little more than 36,000 writers" in June 2010 to 35,800 in June 2011. In the same interview, he also claimed the number of editors was "stable and sustainable".[48] A 2013 MIT Technology Review article, "The Decline of Wikipedia", questioned this claim, revealing that since 2007, Wikipedia had lost a third of its volunteer editors, and that those remaining had focused increasingly on minutiae.[49] In July 2012, The Atlantic reported that the number of administrators was also in decline.[50] In the November 25, 2013, issue of New York magazine, Katherine Ward stated, "Wikipedia, the sixth-most-used website, is facing an internal crisis."[51]
The number of active English Wikipedia editors has since remained steady after a long period of decline.[52][53]
Milestones

In January 2007, Wikipedia first became one of the ten most popular websites in the US, according to Comscore Networks. With 42.9 million unique visitors, it was ranked #9, surpassing The New York Times (#10) and Apple (#11). This marked a significant increase over January 2006, when Wikipedia ranked 33rd, with around 18.3 million unique visitors.[54] As of March 2020, it ranked 13th[4] in popularity according to Alexa Internet. In 2014, it received eight billion page views every month.[55] On February 9, 2014, The New York Times reported that Wikipedia had 18 billion page views and nearly 500 million unique visitors a month, "according to the ratings firm comScore".[10] Loveland and Reagle argue that, in process, Wikipedia follows a long tradition of historical encyclopedias that have accumulated improvements piecemeal through "stigmergic accumulation".[56][57]
On January 18, 2012, the English Wikipedia participated in a series of coordinated protests against two proposed laws in the United States Congress—the Stop Online Piracy Act (SOPA) and the PROTECT IP Act (PIPA)—by blacking out its pages for 24 hours.[58] More than 162 million people viewed the blackout explanation page that temporarily replaced its content.[59][60]
On January 20, 2014, Subodh Varma reporting for The Economic Times indicated that not only had Wikipedia's growth stalled, it "had lost nearly ten percent of its page views last year. There was a decline of about two billion between December 2012 and December 2013. Its most popular versions are leading the slide: page-views of the English Wikipedia declined by twelve percent, those of German version slid by 17 percent and the Japanese version lost nine percent."[61] Varma added, "While Wikipedia's managers think that this could be due to errors in counting, other experts feel that Google's Knowledge Graphs project launched last year may be gobbling up Wikipedia users."[61] When contacted on this matter, Clay Shirky, associate professor at New York University and fellow at Harvard's Berkman Klein Center for Internet & Society said that he suspected much of the page-view decline was due to Knowledge Graphs, stating, "If you can get your question answered from the search page, you don't need to click [any further]."[61] By the end of December 2016, Wikipedia was ranked the fifth most popular website globally.[62]
In January 2013, 274301 Wikipedia, an asteroid, was named after Wikipedia; in October 2014, Wikipedia was honored with the Wikipedia Monument; and, in July 2015, 106 of the 7,473 700-page volumes of Wikipedia became available as Print Wikipedia. In April 2019, an Israeli lunar lander, Beresheet, crash landed on the surface of the Moon carrying a copy of nearly all of the English Wikipedia engraved on thin nickel plates; experts say the plates likely survived the crash.[63][64] In June 2019, scientists reported that all 16 GB of article text from the English Wikipedia had been encoded into synthetic DNA.[65]
Current state
.png.webp)
On January 23, 2020, the English-language Wikipedia, which is the largest language section of the online encyclopedia, published its six millionth article.
By February 2020, Wikipedia ranked eleventh in the world in terms of Internet traffic.[66] As a key resource for disseminating information related to COVID-19, the World Health Organization has partnered with Wikipedia to help combat the spread of misinformation.[67][68]
Wikipedia accepts cryptocurrency donations and Basic Attention Token.[69][70][71]
Openness
.png.webp)
Unlike traditional encyclopedias, Wikipedia follows the procrastination principle[note 3] regarding the security of its content.[72]
Restrictions
Due to Wikipedia's increasing popularity, some editions, including the English version, have introduced editing restrictions for certain cases. For instance, on the English Wikipedia and some other language editions, only registered users may create a new article.[73] On the English Wikipedia, among others, particularly controversial, sensitive or vandalism-prone pages have been protected to varying degrees.[74][75] A frequently vandalized article can be "semi-protected" or "extended confirmed protected", meaning that only "autoconfirmed" or "extended confirmed" editors can modify it.[76] A particularly contentious article may be locked so that only administrators can make changes.[77] A 2021 article in the Columbia Journalism Review identified Wikipedia's page-protection policies as "[p]erhaps the most important" means at its disposal to "regulate its market of ideas".[78]
In certain cases, all editors are allowed to submit modifications, but review is required for some editors, depending on certain conditions. For example, the German Wikipedia maintains "stable versions" of articles[79] which have passed certain reviews. Following protracted trials and community discussion, the English Wikipedia introduced the "pending changes" system in December 2012.[80] Under this system, new and unregistered users' edits to certain controversial or vandalism-prone articles are reviewed by established users before they are published.[81]

Review of changes
Although changes are not systematically reviewed, the software that powers Wikipedia provides tools allowing anyone to review changes made by others. Each article's History page links to each revision.[note 4][82] On most articles, anyone can undo others' changes by clicking a link on the article's History page. Anyone can view the latest changes to articles, and anyone registered may maintain a "watchlist" of articles that interest them so they can be notified of changes. "New pages patrol" is a process where newly created articles are checked for obvious problems.[83]
In 2003, economics Ph.D. student Andrea Ciffolilli argued that the low transaction costs of participating in a wiki created a catalyst for collaborative development, and that features such as allowing easy access to past versions of a page favored "creative construction" over "creative destruction".[84]
Vandalism
Any change or edit that manipulates content in a way that deliberately compromises Wikipedia's integrity is considered vandalism. The most common and obvious types of vandalism include additions of obscenities and crude humor; it can also include advertising and other types of spam.[85] Sometimes editors commit vandalism by removing content or entirely blanking a given page. Less common types of vandalism, such as the deliberate addition of plausible but false information, can be more difficult to detect. Vandals can introduce irrelevant formatting, modify page semantics such as the page's title or categorization, manipulate the article's underlying code, or use images disruptively.[86]

Obvious vandalism is generally easy to remove from Wikipedia articles; the median time to detect and fix it is a few minutes.[87][88] However, some vandalism takes much longer to detect and repair.[89]
In the Seigenthaler biography incident, an anonymous editor introduced false information into the biography of American political figure John Seigenthaler in May 2005, falsely presenting him as a suspect in the assassination of John F. Kennedy.[89] It remained uncorrected for four months.[89] Seigenthaler, the founding editorial director of USA Today and founder of the Freedom Forum First Amendment Center at Vanderbilt University, called Wikipedia co-founder Jimmy Wales and asked whether he had any way of knowing who contributed the misinformation. Wales said he did not, although the perpetrator was eventually traced.[90][91] After the incident, Seigenthaler described Wikipedia as "a flawed and irresponsible research tool".[89] The incident led to policy changes at Wikipedia for tightening up the verifiability of biographical articles of living people.[92]
In 2010, Daniel Tosh encouraged viewers of his show, Tosh.0, to visit the show's Wikipedia article and edit it at will. On a later episode, he commented on the edits to the article, most of them offensive, which had been made by the audience and had prompted the article to be locked from editing.[93][94]
Edit warring
Wikipedians often have disputes regarding content, which may result in repeated competing changes to an article, known as "edit warring".[95][96] It is widely seen as a resource-consuming scenario where no useful knowledge is added,[97] and criticized as creating a competitive[98] and conflict-based[99] editing culture associated with traditional masculine gender roles.[100]
Policies and laws
| External video | |
|---|---|
![]() | |
Content in Wikipedia is subject to the laws (in particular, copyright laws) of the United States and of the US state of Virginia, where the majority of Wikipedia's servers are located. Beyond legal matters, the editorial principles of Wikipedia are embodied in the "five pillars" and in numerous policies and guidelines intended to appropriately shape content. Even these rules are stored in wiki form, and Wikipedia editors write and revise the website's policies and guidelines.[101] Editors can enforce these rules by deleting or modifying non-compliant material. Originally, rules on the non-English editions of Wikipedia were based on a translation of the rules for the English Wikipedia. They have since diverged to some extent.[79]
Content policies and guidelines
According to the rules on the English Wikipedia, each entry in Wikipedia must be about a topic that is encyclopedic and is not a dictionary entry or dictionary-style.[102] A topic should also meet Wikipedia's standards of "notability",[103] which generally means that the topic must have been covered in mainstream media or major academic journal sources that are independent of the article's subject. Further, Wikipedia intends to convey only knowledge that is already established and recognized.[104] It must not present original research. A claim that is likely to be challenged requires a reference to a reliable source. Among Wikipedia editors, this is often phrased as "verifiability, not truth" to express the idea that the readers, not the encyclopedia, are ultimately responsible for checking the truthfulness of the articles and making their own interpretations.[105] This can at times lead to the removal of information that, though valid, is not properly sourced.[106] Finally, Wikipedia must not take sides.[107]
Governance
Wikipedia's initial anarchy integrated democratic and hierarchical elements over time.[108][109] An article is not considered to be owned by its creator or any other editor, nor by the subject of the article.[110]
Administrators
Editors in good standing in the community can request extra user rights, granting them the technical ability to perform certain special actions. In particular, editors can choose to run for "adminship",[111][112] which includes the ability to delete pages or prevent them from being changed in cases of severe vandalism or editorial disputes. Administrators are not supposed to enjoy any special privilege in decision-making; instead, their powers are mostly limited to making edits that have project-wide effects and thus are disallowed to ordinary editors, and to implement restrictions intended to prevent disruptive editors from making unproductive edits.[113][114]
By 2012, fewer editors were becoming administrators compared to Wikipedia's earlier years, in part because the process of vetting potential administrators had become more rigorous.[115]
Dispute resolution
Over time, Wikipedia has developed a semiformal dispute resolution process. To determine community consensus, editors can raise issues at appropriate community forums,[note 5] seek outside input through third opinion requests, or initiate a more general community discussion known as a "request for comment".
Arbitration Committee
The Arbitration Committee presides over the ultimate dispute resolution process. Although disputes usually arise from a disagreement between two opposing views on how an article should read, the Arbitration Committee explicitly refuses to directly rule on the specific view that should be adopted. Statistical analyses suggest that the committee ignores the content of disputes and rather focuses on the way disputes are conducted,[116] functioning not so much to resolve disputes and make peace between conflicting editors, but to weed out problematic editors while allowing potentially productive editors back in to participate. Therefore, the committee does not dictate the content of articles, although it sometimes condemns content changes when it deems the new content violates Wikipedia policies (for example, if the new content is considered biased). Its remedies include cautions and probations (used in 63% of cases) and banning editors from articles (43%), subject matters (23%), or Wikipedia (16%). Complete bans from Wikipedia are generally limited to instances of impersonation and anti-social behavior. When conduct is not impersonation or anti-social, but rather anti-consensus or in violation of editing policies, remedies tend to be limited to warnings.[117]
Community
Each article and each user of Wikipedia has an associated "talk" page. These form the primary communication channel for editors to discuss, coordinate and debate.[118]
Wikipedia's community has been described as cultlike,[119] although not always with entirely negative connotations.[120] Its preference for cohesiveness, even if it requires compromise that includes disregard of credentials, has been referred to as "anti-elitism".[121]
Wikipedians sometimes award one another "virtual barnstars" for good work. These personalized tokens of appreciation reveal a wide range of valued work extending far beyond simple editing to include social support, administrative actions, and types of articulation work.[122]
Wikipedia does not require that its editors and contributors provide identification.[123] As Wikipedia grew, "Who writes Wikipedia?" became one of the questions frequently asked there.[124] Jimmy Wales once argued that only "a community ... a dedicated group of a few hundred volunteers" makes the bulk of contributions to Wikipedia and that the project is therefore "much like any traditional organization".[125] In 2008, a Slate magazine article reported that: "According to researchers in Palo Alto, one percent of Wikipedia users are responsible for about half of the site's edits."[126] This method of evaluating contributions was later disputed by Aaron Swartz, who noted that several articles he sampled had large portions of their content (measured by number of characters) contributed by users with low edit counts.[127]
The English Wikipedia has 6,492,377 articles, 43,488,521 registered editors, and 126,197 active editors. An editor is considered active if they have made one or more edits in the past 30 days.
Editors who fail to comply with Wikipedia cultural rituals, such as signing talk page comments, may implicitly signal that they are Wikipedia outsiders, increasing the odds that Wikipedia insiders may target or discount their contributions. Becoming a Wikipedia insider involves non-trivial costs: the contributor is expected to learn Wikipedia-specific technological codes, submit to a sometimes convoluted dispute resolution process, and learn a "baffling culture rich with in-jokes and insider references".[128] Editors who do not log in are in some sense second-class citizens on Wikipedia,[128] as "participants are accredited by members of the wiki community, who have a vested interest in preserving the quality of the work product, on the basis of their ongoing participation",[129] but the contribution histories of anonymous unregistered editors recognized only by their IP addresses cannot be attributed to a particular editor with certainty.
Studies
A 2007 study by researchers from Dartmouth College found that "anonymous and infrequent contributors to Wikipedia ... are as reliable a source of knowledge as those contributors who register with the site".[130] Jimmy Wales stated in 2009 that "[I]t turns out over 50% of all the edits are done by just .7% of the users ... 524 people ... And in fact, the most active 2%, which is 1400 people, have done 73.4% of all the edits."[125] However, Business Insider editor and journalist Henry Blodget showed in 2009 that in a random sample of articles, most Wikipedia content (measured by the amount of contributed text that survives to the latest sampled edit) is created by "outsiders", while most editing and formatting is done by "insiders".[125]
A 2008 study found that Wikipedians were less agreeable, open, and conscientious than others,[131][132] although a later commentary pointed out serious flaws, including that the data showed higher openness and that the differences with the control group and the samples were small.[133] According to a 2009 study, there is "evidence of growing resistance from the Wikipedia community to new content".[134]
Diversity
Several studies have shown that most Wikipedia contributors are male. Notably, the results of a Wikimedia Foundation survey in 2008 showed that only 13 percent of Wikipedia editors were female.[135] Because of this, universities throughout the United States tried to encourage women to become Wikipedia contributors. Similarly, many of these universities, including Yale and Brown, gave college credit to students who create or edit an article relating to women in science or technology.[136] Andrew Lih, a professor and scientist, wrote in The New York Times that the reason he thought the number of male contributors outnumbered the number of females so greatly was because identifying as a woman may expose oneself to "ugly, intimidating behavior".[137] Data has shown that Africans are underrepresented among Wikipedia editors.[138]
Language editions
Distribution of the 58,682,551 articles in different language editions (as of May 1, 2022)[139]



There are currently 326 language editions of Wikipedia (also called language versions, or simply Wikipedias). As of May 2022, the six largest, in order of article count, are the English, Cebuano, German, Swedish, French, and Dutch Wikipedias.[140] The second and fourth-largest Wikipedias owe their position to the article-creating bot Lsjbot, which as of 2013 had created about half the articles on the Swedish Wikipedia, and most of the articles in the Cebuano and Waray Wikipedias. The latter are both languages of the Philippines.
In addition to the top six, twelve other Wikipedias have more than a million articles each (Russian, Spanish, Italian, Egyptian Arabic, Polish, Japanese, Vietnamese, Chinese, Waray, Arabic, Ukrainian and Portuguese), seven more have over 500,000 articles (Persian, Catalan, Serbian, Indonesian, Korean, Norwegian and Finnish), 44 more have over 100,000, and 82 more have over 10,000.[141][140] The largest, the English Wikipedia, has over 6.4 million articles. As of January 2021, the English Wikipedia receives 48% of Wikipedia's cumulative traffic, with the remaining split among the other languages. The top 10 editions represent approximately 85% of the total traffic.[142]
| 0.1 | 0.3 | 1 | 3 | |||||
| ||||||||
The unit for the numbers in bars is articles.

Since Wikipedia is based on the Web and therefore worldwide, contributors to the same language edition may use different dialects or may come from different countries (as is the case for the English edition). These differences may lead to some conflicts over spelling differences (e.g. colour versus color)[144] or points of view.[145]
Though the various language editions are held to global policies such as "neutral point of view", they diverge on some points of policy and practice, most notably on whether images that are not licensed freely may be used under a claim of fair use.[146][147][148]
Jimmy Wales has described Wikipedia as "an effort to create and distribute a free encyclopedia of the highest possible quality to every single person on the planet in their own language".[149] Though each language edition functions more or less independently, some efforts are made to supervise them all. They are coordinated in part by Meta-Wiki, the Wikimedia Foundation's wiki devoted to maintaining all its projects (Wikipedia and others).[150] For instance, Meta-Wiki provides important statistics on all language editions of Wikipedia,[151] and it maintains a list of articles every Wikipedia should have.[152] The list concerns basic content by subject: biography, history, geography, society, culture, science, technology, and mathematics. It is not rare for articles strongly related to a particular language not to have counterparts in another edition. For example, articles about small towns in the United States might be available only in English, even when they meet the notability criteria of other language Wikipedia projects.

Translated articles represent only a small portion of articles in most editions, in part because those editions do not allow fully automated translation of articles. Articles available in more than one language may offer "interwiki links", which link to the counterpart articles in other editions.[154]
A study published by PLOS One in 2012 also estimated the share of contributions to different editions of Wikipedia from different regions of the world. It reported that the proportion of the edits made from North America was 51% for the English Wikipedia, and 25% for the simple English Wikipedia.[153]
English Wikipedia editor numbers

On March 1, 2014, The Economist, in an article titled "The Future of Wikipedia", cited a trend analysis concerning data published by the Wikimedia Foundation stating that "[t]he number of editors for the English-language version has fallen by a third in seven years."[155] The attrition rate for active editors in English Wikipedia was cited by The Economist as substantially in contrast to statistics for Wikipedia in other languages (non-English Wikipedia). The Economist reported that the number of contributors with an average of five or more edits per month was relatively constant since 2008 for Wikipedia in other languages at approximately 42,000 editors within narrow seasonal variances of about 2,000 editors up or down. The number of active editors in English Wikipedia, by sharp comparison, was cited as peaking in 2007 at approximately 50,000 and dropping to 30,000 by the start of 2014.
In contrast, the trend analysis published in The Economist presents Wikipedia in other languages (non-English Wikipedia) as successful in retaining their active editors on a renewable and sustained basis, with their numbers remaining relatively constant at approximately 42,000.[155] No comment was made concerning which of the differentiated edit policy standards from Wikipedia in other languages (non-English Wikipedia) would provide a possible alternative to English Wikipedia for effectively ameliorating substantial editor attrition rates on the English-language Wikipedia.[156]
Reception
Various Wikipedians have criticized Wikipedia's large and growing regulation, which includes more than fifty policies and nearly 150,000 words as of 2014.[157][158]
Critics have stated that Wikipedia exhibits systemic bias. In 2010, columnist and journalist Edwin Black described Wikipedia as being a mixture of "truth, half-truth, and some falsehoods".[159] Articles in The Chronicle of Higher Education and The Journal of Academic Librarianship have criticized Wikipedia's "Undue Weight" policy, concluding that the fact that Wikipedia explicitly is not designed to provide correct information about a subject, but rather focus on all the major viewpoints on the subject, give less attention to minor ones, and creates omissions that can lead to false beliefs based on incomplete information.[160][161][162]
Journalists Oliver Kamm and Edwin Black alleged (in 2010 and 2011 respectively) that articles are dominated by the loudest and most persistent voices, usually by a group with an "ax to grind" on the topic.[159][163] A 2008 article in Education Next Journal concluded that as a resource about controversial topics, Wikipedia is subject to manipulation and spin.[164]
In 2020, Omer Benjakob and Stephen Harrison noted that "Media coverage of Wikipedia has radically shifted over the past two decades: once cast as an intellectual frivolity, it is now lauded as the 'last bastion of shared reality' online."[165]
In 2022, John Stossel opined that Wikipedia, a site he financially supported at one time, appears to have gradually taken a significant turn in bias to the political left, specifically on political topics.[166]
In 2006, the Wikipedia Watch criticism website listed dozens of examples of plagiarism in the English Wikipedia.[167]
Accuracy of content
| External audio | |
|---|---|
Articles for traditional encyclopedias such as Encyclopædia Britannica are written by experts, lending such encyclopedias a reputation for accuracy.[168] However, a peer review in 2005 of forty-two scientific entries on both Wikipedia and Encyclopædia Britannica by the science journal Nature found few differences in accuracy, and concluded that "the average science entry in Wikipedia contained around four inaccuracies; Britannica, about three."[169] Joseph Reagle suggested that while the study reflects "a topical strength of Wikipedia contributors" in science articles, "Wikipedia may not have fared so well using a random sampling of articles or on humanities subjects."[170] Others raised similar critiques.[171] The findings by Nature were disputed by Encyclopædia Britannica,[172][173] and in response, Nature gave a rebuttal of the points raised by Britannica.[174] In addition to the point-for-point disagreement between these two parties, others have examined the sample size and selection method used in the Nature effort, and suggested a "flawed study design" (in Nature's manual selection of articles, in part or in whole, for comparison), absence of statistical analysis (e.g., of reported confidence intervals), and a lack of study "statistical power" (i.e., owing to small sample size, 42 or 4 × 101 articles compared, vs >105 and >106 set sizes for Britannica and the English Wikipedia, respectively).[175]
As a consequence of the open structure, Wikipedia "makes no guarantee of validity" of its content, since no one is ultimately responsible for any claims appearing in it.[176] Concerns have been raised by PC World in 2009 regarding the lack of accountability that results from users' anonymity,[177] the insertion of false information,[178] vandalism, and similar problems.
Economist Tyler Cowen wrote: "If I had to guess whether Wikipedia or the median refereed journal article on economics was more likely to be true after a not so long think I would opt for Wikipedia." He comments that some traditional sources of non-fiction suffer from systemic biases, and novel results, in his opinion, are over-reported in journal articles as well as relevant information being omitted from news reports. However, he also cautions that errors are frequently found on Internet sites and that academics and experts must be vigilant in correcting them.[179] Amy Bruckman has argued that, due to the number of reviewers, "the content of a popular Wikipedia page is actually the most reliable form of information ever created".[180]
Critics argue that Wikipedia's open nature and a lack of proper sources for most of the information makes it unreliable.[181] Some commentators suggest that Wikipedia may be reliable, but that the reliability of any given article is not clear.[182] Editors of traditional reference works such as the Encyclopædia Britannica have questioned the project's utility and status as an encyclopedia.[183] Wikipedia co-founder Jimmy Wales has claimed that Wikipedia has largely avoided the problem of "fake news" because the Wikipedia community regularly debates the quality of sources in articles.[184]
| External video | |
|---|---|
Wikipedia's open structure inherently makes it an easy target for Internet trolls, spammers, and various forms of paid advocacy seen as counterproductive to the maintenance of a neutral and verifiable online encyclopedia.[82][186] In response to paid advocacy editing and undisclosed editing issues, Wikipedia was reported in an article in The Wall Street Journal, to have strengthened its rules and laws against undisclosed editing.[187] The article stated that: "Beginning Monday [from the date of the article, June 16, 2014], changes in Wikipedia's terms of use will require anyone paid to edit articles to disclose that arrangement. Katherine Maher, the nonprofit Wikimedia Foundation's chief communications officer, said the changes address a sentiment among volunteer editors that, 'we're not an advertising service; we're an encyclopedia.'"[187][188][189][190][191] These issues, among others, had been parodied since the first decade of Wikipedia, notably by Stephen Colbert on The Colbert Report.[192]
A Harvard law textbook, Legal Research in a Nutshell (2011), cites Wikipedia as a "general source" that "can be a real boon" in "coming up to speed in the law governing a situation" and, "while not authoritative, can provide basic facts as well as leads to more in-depth resources".[193]
Discouragement in education
Most university lecturers discourage students from citing any encyclopedia in academic work, preferring primary sources;[194] some specifically prohibit Wikipedia citations.[195][196] Wales stresses that encyclopedias of any type are not usually appropriate to use as citable sources, and should not be relied upon as authoritative.[197] Wales once (2006 or earlier) said he receives about ten emails weekly from students saying they got failing grades on papers because they cited Wikipedia; he told the students they got what they deserved. "For God's sake, you're in college; don't cite the encyclopedia," he said.[198]
In February 2007, an article in The Harvard Crimson newspaper reported that a few of the professors at Harvard University were including Wikipedia articles in their syllabi, although without realizing the articles might change.[199] In June 2007, former president of the American Library Association Michael Gorman condemned Wikipedia, along with Google, stating that academics who endorse the use of Wikipedia are "the intellectual equivalent of a dietitian who recommends a steady diet of Big Macs with everything".[200]
In contrast, academic writing in Wikipedia has evolved in recent years and has been found to increase student interest, personal connection to the product, creativity in material processing, and international collaboration in the learning process.[201]
Medical information
On March 5, 2014, Julie Beck writing for The Atlantic magazine in an article titled "Doctors' #1 Source for Healthcare Information: Wikipedia", stated that "Fifty percent of physicians look up conditions on the (Wikipedia) site, and some are editing articles themselves to improve the quality of available information."[202] Beck continued to detail in this article new programs of Amin Azzam at the University of San Francisco to offer medical school courses to medical students for learning to edit and improve Wikipedia articles on health-related issues, as well as internal quality control programs within Wikipedia organized by James Heilman to improve a group of 200 health-related articles of central medical importance up to Wikipedia's highest standard of articles using its Featured Article and Good Article peer-review evaluation process.[202] In a May 7, 2014, follow-up article in The Atlantic titled "Can Wikipedia Ever Be a Definitive Medical Text?", Julie Beck quotes WikiProject Medicine's James Heilman as stating: "Just because a reference is peer-reviewed doesn't mean it's a high-quality reference."[203] Beck added that: "Wikipedia has its own peer review process before articles can be classified as 'good' or 'featured'. Heilman, who has participated in that process before, says 'less than one percent' of Wikipedia's medical articles have passed."[203]
Coverage of topics and systemic bias
Wikipedia seeks to create a summary of all human knowledge in the form of an online encyclopedia, with each topic covered encyclopedically in one article. Since it has terabytes of disk space, it can have far more topics than can be covered by any printed encyclopedia.[204] The exact degree and manner of coverage on Wikipedia is under constant review by its editors, and disagreements are not uncommon (see deletionism and inclusionism).[205][206] Wikipedia contains materials that some people may find objectionable, offensive, or pornographic. The "Wikipedia is not censored" policy has sometimes proved controversial: in 2008, Wikipedia rejected an online petition against the inclusion of images of Muhammad in the English edition of its Muhammad article, citing this policy. The presence of politically, religiously, and pornographically sensitive materials in Wikipedia has led to the censorship of Wikipedia by national authorities in China[207] and Pakistan,[208] amongst other countries.

A 2008 study conducted by researchers at Carnegie Mellon University and Palo Alto Research Center gave a distribution of topics as well as growth (from July 2006 to January 2008) in each field:[209]
- Culture and Arts: 30% (210%)
- Biographies and persons: 15% (97%)
- Geography and places: 14% (52%)
- Society and social sciences: 12% (83%)
- History and events: 11% (143%)
- Natural and Physical Sciences: 9% (213%)
- Technology and Applied Science: 4% (−6%)
- Religions and belief systems: 2% (38%)
- Health: 2% (42%)
- Mathematics and logic: 1% (146%)
- Thought and Philosophy: 1% (160%)
These numbers refer only to the number of articles: it is possible for one topic to contain a large number of short articles and another to contain a small number of large ones. Through its "Wikipedia Loves Libraries" program, Wikipedia has partnered with major public libraries such as the New York Public Library for the Performing Arts to expand its coverage of underrepresented subjects and articles.[210]
A 2011 study conducted by researchers at the University of Minnesota indicated that male and female editors focus on different coverage topics. There was a greater concentration of females in the "people and arts" category, while males focus more on "geography and science".[211]
Coverage of topics and selection bias
Research conducted by Mark Graham of the Oxford Internet Institute in 2009 indicated that the geographic distribution of article topics is highly uneven. Africa is the most underrepresented.[212] Across 30 language editions of Wikipedia, historical articles and sections are generally Eurocentric and focused on recent events.[213]
An editorial in The Guardian in 2014 claimed that more effort went into providing references for a list of female porn actors than a list of women writers.[214] Data has also shown that Africa-related material often faces omission; a knowledge gap that a July 2018 Wikimedia conference in Cape Town sought to address.[138]
Systemic biases
When multiple editors contribute to one topic or set of topics, systemic bias may arise, due to the demographic backgrounds of the editors. In 2011, Wales claimed that the unevenness of coverage is a reflection of the demography of the editors, citing for example "biographies of famous women through history and issues surrounding early childcare".[48] The October 22, 2013, essay by Tom Simonite in MIT's Technology Review titled "The Decline of Wikipedia" discussed the effect of systemic bias and policy creep on the downward trend in the number of editors.[49]
Systemic bias on Wikipedia may follow that of culture generally, for example favoring certain nationalities, ethnicities or majority religions.[215] It may more specifically follow the biases of Internet culture, inclining to be young, male, English-speaking, educated, technologically aware, and wealthy enough to spare time for editing. Biases, intrinsically, may include an overemphasis on topics such as pop culture, technology, and current events.[215]
Taha Yasseri of the University of Oxford, in 2013, studied the statistical trends of systemic bias at Wikipedia introduced by editing conflicts and their resolution.[216][217] His research examined the counterproductive work behavior of edit warring. Yasseri contended that simple reverts or "undo" operations were not the most significant measure of counterproductive behavior at Wikipedia and relied instead on the statistical measurement of detecting "reverting/reverted pairs" or "mutually reverting edit pairs". Such a "mutually reverting edit pair" is defined where one editor reverts the edit of another editor who then, in sequence, returns to revert the first editor in the "mutually reverting edit pairs". The results were tabulated for several language versions of Wikipedia. The English Wikipedia's three largest conflict rates belonged to the articles George W. Bush, anarchism, and Muhammad.[217] By comparison, for the German Wikipedia, the three largest conflict rates at the time of the Oxford study were for the articles covering Croatia, Scientology, and 9/11 conspiracy theories.[217]
Researchers from Washington University developed a statistical model to measure systematic bias in the behavior of Wikipedia's users regarding controversial topics. The authors focused on behavioral changes of the encyclopedia's administrators after assuming the post, writing that systematic bias occurred after the fact.[218][219]
Explicit content
Wikipedia has been criticized for allowing information about graphic content. Articles depicting what some critics have called objectionable content (such as feces, cadaver, human penis, vulva, and nudity) contain graphic pictures and detailed information easily available to anyone with access to the internet, including children.
The site also includes sexual content such as images and videos of masturbation and ejaculation, illustrations of zoophilia, and photos from hardcore pornographic films in its articles. It also has non-sexual photographs of nude children.
The Wikipedia article about Virgin Killer—a 1976 album from the German rock band Scorpions—features a picture of the album's original cover, which depicts a naked prepubescent girl. The original release cover caused controversy and was replaced in some countries. In December 2008, access to the Wikipedia article Virgin Killer was blocked for four days by most Internet service providers in the United Kingdom after the Internet Watch Foundation (IWF) decided the album cover was a potentially illegal indecent image and added the article's URL to a "blacklist" it supplies to British internet service providers.[220]
In April 2010, Sanger wrote a letter to the Federal Bureau of Investigation, outlining his concerns that two categories of images on Wikimedia Commons contained child pornography, and were in violation of US federal obscenity law.[221][222] Sanger later clarified that the images, which were related to pedophilia and one about lolicon, were not of real children, but said that they constituted "obscene visual representations of the sexual abuse of children", under the PROTECT Act of 2003.[223] That law bans photographic child pornography and cartoon images and drawings of children that are obscene under American law.[223] Sanger also expressed concerns about access to the images on Wikipedia in schools.[224] Wikimedia Foundation spokesman Jay Walsh strongly rejected Sanger's accusation,[225] saying that Wikipedia did not have "material we would deem to be illegal. If we did, we would remove it."[225] Following the complaint by Sanger, Wales deleted sexual images without consulting the community. After some editors who volunteer to maintain the site argued that the decision to delete had been made hastily, Wales voluntarily gave up some of the powers he had held up to that time as part of his co-founder status. He wrote in a message to the Wikimedia Foundation mailing-list that this action was "in the interest of encouraging this discussion to be about real philosophical/content issues, rather than be about me and how quickly I acted".[226] Critics, including Wikipediocracy, noticed that many of the pornographic images deleted from Wikipedia since 2010 have reappeared.[227]
Privacy
One privacy concern in the case of Wikipedia is the right of a private citizen to remain a "private citizen" rather than a "public figure" in the eyes of the law.[228][note 6] It is a battle between the right to be anonymous in cyberspace and the right to be anonymous in real life ("meatspace"). A particular problem occurs in the case of a relatively unimportant individual and for whom there exists a Wikipedia page against her or his wishes.
In January 2006, a German court ordered the German Wikipedia shut down within Germany because it stated the full name of Boris Floricic, aka "Tron", a deceased hacker. On February 9, 2006, the injunction against Wikimedia Deutschland was overturned, with the court rejecting the notion that Tron's right to privacy or that of his parents was being violated.[229]
Wikipedia has a "Volunteer Response Team" that uses Znuny, a free and open-source software fork of OTRS[230] to handle queries without having to reveal the identities of the involved parties. This is used, for example, in confirming the permission for using individual images and other media in the project.[231]
Sexism
Wikipedia was described in 2015 as harboring a battleground culture of sexism and harassment.[232][233]
The perceived toxic attitudes and tolerance of violent and abusive language were reasons put forth in 2013 for the gender gap in Wikipedia editorship.[234]
Edit-a-thons have been held to encourage female editors and increase the coverage of women's topics.[235]
A comprehensive 2008 survey, published in 2016, found significant gender differences in: confidence in expertise, discomfort with editing, and response to critical feedback. "Women reported less confidence in their expertise, expressed greater discomfort with editing (which typically involves conflict), and reported more negative responses to critical feedback compared to men."[236]
Operation
Wikimedia Foundation and Wikimedia movement affiliates

Wikipedia is hosted and funded by the Wikimedia Foundation, a non-profit organization which also operates Wikipedia-related projects such as Wiktionary and Wikibooks. The foundation relies on public contributions and grants to fund its mission.[237] The foundation's 2013 IRS Form 990 shows revenue of $39.7 million and expenses of almost $29 million, with assets of $37.2 million and liabilities of about $2.3 million.[238]
In May 2014, Wikimedia Foundation named Lila Tretikov as its second executive director, taking over for Sue Gardner.[239] The Wall Street Journal reported on May 1, 2014, that Tretikov's information technology background from her years at University of California offers Wikipedia an opportunity to develop in more concentrated directions guided by her often repeated position statement that, "Information, like air, wants to be free."[240][241] The same Wall Street Journal article reported these directions of development according to an interview with spokesman Jay Walsh of Wikimedia, who "said Tretikov would address that issue (paid advocacy) as a priority. 'We are really pushing toward more transparency ... We are reinforcing that paid advocacy is not welcome.' Initiatives to involve greater diversity of contributors, better mobile support of Wikipedia, new geo-location tools to find local content more easily, and more tools for users in the second and third world are also priorities," Walsh said.[240]
Following the departure of Tretikov from Wikipedia due to issues concerning the use of the "superprotection" feature which some language versions of Wikipedia have adopted, Katherine Maher became the third executive director of the Wikimedia Foundation in June 2016.[242] Maher has stated that one of her priorities would be the issue of editor harassment endemic to Wikipedia as identified by the Wikipedia board in December. Maher stated regarding the harassment issue that: "It establishes a sense within the community that this is a priority ... (and that correction requires that) it has to be more than words."[243]
Wikipedia is also supported by many organizations and groups that are affiliated with the Wikimedia Foundation but independently-run, called Wikimedia movement affiliates. These include Wikimedia chapters (which are national or sub-national organizations, such as Wikimedia Deutschland and Wikimédia France), thematic organizations (such as Amical Wikimedia for the Catalan language community), and user groups. These affiliates participate in the promotion, development, and funding of Wikipedia.
Software operations and support
The operation of Wikipedia depends on MediaWiki, a custom-made, free and open source wiki software platform written in PHP and built upon the MySQL database system.[244] The software incorporates programming features such as a macro language, variables, a transclusion system for templates, and URL redirection. MediaWiki is licensed under the GNU General Public License (GPL) and it is used by all Wikimedia projects, as well as many other wiki projects. Originally, Wikipedia ran on UseModWiki written in Perl by Clifford Adams (Phase I), which initially required CamelCase for article hyperlinks; the present double bracket style was incorporated later. Starting in January 2002 (Phase II), Wikipedia began running on a PHP wiki engine with a MySQL database; this software was custom-made for Wikipedia by Magnus Manske. The Phase II software was repeatedly modified to accommodate the exponentially increasing demand. In July 2002 (Phase III), Wikipedia shifted to the third-generation software, MediaWiki, originally written by Lee Daniel Crocker.
Several MediaWiki extensions are installed[245] to extend the functionality of the MediaWiki software.
In April 2005, a Lucene extension[246][247] was added to MediaWiki's built-in search and Wikipedia switched from MySQL to Lucene for searching. Lucene was later replaced by CirrusSearch which is based on Elasticsearch.[248]
In July 2013, after extensive beta testing, a WYSIWYG (What You See Is What You Get) extension, VisualEditor, was opened to public use.[249][250][251][252] It was met with much rejection and criticism, and was described as "slow and buggy".[253] The feature was changed from opt-out to opt-in afterward.
Automated editing
Computer programs called bots have often been used to perform simple and repetitive tasks, such as correcting common misspellings and stylistic issues, or to start articles such as geography entries in a standard format from statistical data.[254][255][256] One controversial contributor, Sverker Johansson, creating articles with his bot was reported to create up to 10,000 articles on the Swedish Wikipedia on certain days.[257] Additionally, there are bots designed to automatically notify editors when they make common editing errors (such as unmatched quotes or unmatched parentheses).[258] Edits falsely identified by bots as the work of a banned editor can be restored by other editors. An anti-vandal bot is programmed to detect and revert vandalism quickly.[255] Bots are able to indicate edits from particular accounts or IP address ranges, as occurred at the time of the shooting down of the MH17 jet incident in July 2014 when it was reported that edits were made via IPs controlled by the Russian government.[259] Bots on Wikipedia must be approved before activation.[260]
According to Andrew Lih, the current expansion of Wikipedia to millions of articles would be difficult to envision without the use of such bots.[261]
Hardware operations and support
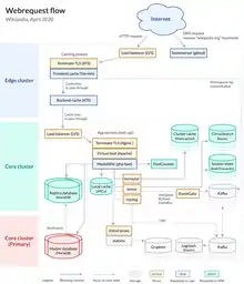
Wikipedia receives between 25,000 and 60,000-page requests per second, depending on the time of the day.[262] As of 2021, page requests are first passed to a front-end layer of Varnish caching servers and back-end layer caching is done by Apache Traffic Server.[263] Further statistics, based on a publicly available 3-month Wikipedia access trace, are available.[264] Requests that cannot be served from the Varnish cache are sent to load-balancing servers running the Linux Virtual Server software, which in turn pass them to one of the Apache web servers for page rendering from the database. The web servers deliver pages as requested, performing page rendering for all the language editions of Wikipedia. To increase speed further, rendered pages are cached in a distributed memory cache until invalidated, allowing page rendering to be skipped entirely for most common page accesses.[265]

Wikipedia currently runs on dedicated clusters of Linux servers with Debian.[266] As of December 2009, there were 300 in Florida and 44 in Amsterdam.[267] By January 22, 2013, Wikipedia had migrated its primary data center to an Equinix facility in Ashburn, Virginia.[268][269] In 2017, Wikipedia installed a caching cluster in an Equinix facility in Singapore, the first of its kind in Asia.[270]
Internal research and operational development
Following growing amounts of incoming donations exceeding seven digits in 2013 as recently reported,[49] the Foundation has reached a threshold of assets which qualify its consideration under the principles of industrial organization economics to indicate the need for the re-investment of donations into the internal research and development of the Foundation.[271] Two of the recent projects of such internal research and development have been the creation of a Visual Editor and a largely under-utilized "Thank" tab which were developed to ameliorate issues of editor attrition, which have met with limited success.[49][253] The estimates for reinvestment by industrial organizations into internal research and development was studied by Adam Jaffe, who recorded that the range of 4% to 25% annually was to be recommended, with high-end technology requiring the higher level of support for internal reinvestment.[272] At the 2013 level of contributions for Wikimedia presently documented as 45 million dollars, the computed budget level recommended by Jaffe and Caballero for reinvestment into internal research and development is between 1.8 million and 11.3 million dollars annually.[272] In 2016, the level of contributions were reported by Bloomberg News as being at $77 million annually, updating the Jaffe estimates for the higher level of support to between $3.08 million and $19.2 million annually.[272]
Internal news publications
Community-produced news publications include the English Wikipedia's The Signpost, founded in 2005 by Michael Snow, an attorney, Wikipedia administrator, and former chair of the Wikimedia Foundation board of trustees.[273] It covers news and events from the site, as well as major events from other Wikimedia projects, such as Wikimedia Commons. Similar publications are the German-language Kurier, and the Portuguese-language Correio da Wikipédia. Other past and present community news publications on English Wikipedia include the Wikiworld webcomic, the Wikipedia Weekly podcast, and newsletters of specific WikiProjects like The Bugle from WikiProject Military History and the monthly newsletter from The Guild of Copy Editors. There are also several publications from the Wikimedia Foundation and multilingual publications such as Wikimedia Diff and This Month in Education.
The Wikipedia Library
The Wikipedia Library is a resource for Wikipedia editors which provides free access to a wide range of digital publications, so that they can consult and cite these while editing the encyclopedia.[274][275] Over 60 publishers have partnered with The Wikipedia Library to provide access to their resources: when ICE Publishing joined in 2020, a spokesman said "By enabling free access to our content for Wikipedia editors, we hope to further the research community's resources – creating and updating Wikipedia entries on civil engineering which are read by thousands of monthly readers."[276]
Access to content
Content licensing
When the project was started in 2001, all text in Wikipedia was covered by the GNU Free Documentation License (GFDL), a copyleft license permitting the redistribution, creation of derivative works, and commercial use of content while authors retain copyright of their work.[277] The GFDL was created for software manuals that come with free software programs licensed under the GPL. This made it a poor choice for a general reference work: for example, the GFDL requires the reprints of materials from Wikipedia to come with a full copy of the GFDL text. In December 2002, the Creative Commons license was released: it was specifically designed for creative works in general, not just for software manuals. The license gained popularity among bloggers and others distributing creative works on the Web. The Wikipedia project sought the switch to the Creative Commons.[278] Because the two licenses, GFDL and Creative Commons, were incompatible, in November 2008, following the request of the project, the Free Software Foundation (FSF) released a new version of the GFDL designed specifically to allow Wikipedia to relicense its content to CC BY-SA by August 1, 2009. (A new version of the GFDL automatically covers Wikipedia contents.) In April 2009, Wikipedia and its sister projects held a community-wide referendum which decided the switch in June 2009.[279][280][281][282]
The handling of media files (e.g. image files) varies across language editions. Some language editions, such as the English Wikipedia, include non-free image files under fair use doctrine, while the others have opted not to, in part because of the lack of fair use doctrines in their home countries (e.g. in Japanese copyright law). Media files covered by free content licenses (e.g. Creative Commons' CC BY-SA) are shared across language editions via Wikimedia Commons repository, a project operated by the Wikimedia Foundation. Wikipedia's accommodation of varying international copyright laws regarding images has led some to observe that its photographic coverage of topics lags behind the quality of the encyclopedic text.[283]
The Wikimedia Foundation is not a licensor of content, but merely a hosting service for the contributors (and licensors) of the Wikipedia. This position has been successfully defended in court.[284][285]
Methods of access
Because Wikipedia content is distributed under an open license, anyone can reuse or re-distribute it at no charge. The content of Wikipedia has been published in many forms, both online and offline, outside the Wikipedia website.
- Websites: Thousands of "mirror sites" exist that republish content from Wikipedia: two prominent ones, that also include content from other reference sources, are Reference.com and Answers.com. Another example is Wapedia, which began to display Wikipedia content in a mobile-device-friendly format before Wikipedia itself did.
- Mobile apps: A variety of mobile apps provide access to Wikipedia on hand-held devices, including both Android and iOS devices (see Wikipedia apps). (see also Mobile access.)
- Search engines: Some web search engines make special use of Wikipedia content when displaying search results: examples include Microsoft Bing (via technology gained from Powerset)[286] and DuckDuckGo.
- Compact discs, DVDs: Collections of Wikipedia articles have been published on optical discs. An English version, 2006 Wikipedia CD Selection, contained about 2,000 articles.[287][288] The Polish-language version contains nearly 240,000 articles.[289] There are German- and Spanish-language versions as well.[290][291] Also, "Wikipedia for Schools", the Wikipedia series of CDs / DVDs produced by Wikipedians and SOS Children, is a free, hand-checked, non-commercial selection from Wikipedia targeted around the UK National Curriculum and intended to be useful for much of the English-speaking world.[292] The project is available online; an equivalent print encyclopedia would require roughly 20 volumes.
- Printed books: There are efforts to put a select subset of Wikipedia's articles into printed book form.[293][294] Since 2009, tens of thousands of print-on-demand books that reproduced English, German, Russian and French Wikipedia articles have been produced by the American company Books LLC and by three Mauritian subsidiaries of the German publisher VDM.[295]
- Semantic Web: The website DBpedia, begun in 2007, extracts data from the infoboxes and category declarations of the English-language Wikipedia. Wikimedia has created the Wikidata project with a similar objective of storing the basic facts from each page of Wikipedia and the other WMF wikis and make it available in a queriable semantic format, RDF. As of April 2021, it has 93,337,731 items.
Obtaining the full contents of Wikipedia for reuse presents challenges, since direct cloning via a web crawler is discouraged.[296] Wikipedia publishes "dumps" of its contents, but these are text-only; as of 2007 there was no dump available of Wikipedia's images.[297] Wikimedia Enterprise is a for-profit solution to this.
Several languages of Wikipedia also maintain a reference desk, where volunteers answer questions from the general public. According to a study by Pnina Shachaf in the Journal of Documentation, the quality of the Wikipedia reference desk is comparable to a standard library reference desk, with an accuracy of 55 percent.[298]
Mobile access

Wikipedia's original medium was for users to read and edit content using any standard web browser through a fixed Internet connection. Although Wikipedia content has been accessible through the mobile web since July 2013, The New York Times on February 9, 2014, quoted Erik Möller, deputy director of the Wikimedia Foundation, stating that the transition of internet traffic from desktops to mobile devices was significant and a cause for concern and worry.[10] The article in The New York Times reported the comparison statistics for mobile edits stating that, "Only 20 percent of the readership of the English-language Wikipedia comes via mobile devices, a figure substantially lower than the percentage of mobile traffic for other media sites, many of which approach 50 percent. And the shift to mobile editing has lagged even more."[10] The New York Times reports that Möller has assigned "a team of 10 software developers focused on mobile", out of a total of approximately 200 employees working at the Wikimedia Foundation. One principal concern cited by The New York Times for the "worry" is for Wikipedia to effectively address attrition issues with the number of editors which the online encyclopedia attracts to edit and maintain its content in a mobile access environment.[10]
Bloomberg Businessweek reported in July 2014 that Google's Android mobile apps have dominated the largest share of global smartphone shipments for 2013 with 78.6% of market share over their next closest competitor in iOS with 15.2% of the market.[299] At the time of the Tretikov appointment and her posted web interview with Sue Gardner in May 2014, Wikimedia representatives made a technical announcement concerning the number of mobile access systems in the market seeking access to Wikipedia. Directly after the posted web interview, the representatives stated that Wikimedia would be applying an all-inclusive approach to accommodate as many mobile access systems as possible in its efforts for expanding general mobile access, including BlackBerry and the Windows Phone system, making market share a secondary issue.[241] The Android app for Wikipedia was released on July 23, 2014, to generally positive reviews, scoring over four of a possible five in a poll of approximately 200,000 users downloading from Google.[300] The version for iOS was released on April 3, 2013, to similar reviews.[301] Later versions have also been released.
Access to Wikipedia from mobile phones was possible as early as 2004, through the Wireless Application Protocol (WAP), via the Wapedia service. In June 2007 Wikipedia launched en.mobile.wikipedia.org, an official website for wireless devices. In 2009 a newer mobile service was officially released,[302] located at en.m.wikipedia.org, which caters to more advanced mobile devices such as the iPhone, Android-based devices or WebOS-based devices. Several other methods of mobile access to Wikipedia have emerged. Many devices and applications optimize or enhance the display of Wikipedia content for mobile devices, while some also incorporate additional features such as use of Wikipedia metadata, such as geoinformation.[303][304]
Wikipedia Zero was an initiative of the Wikimedia Foundation to expand the reach of the encyclopedia to the developing countries.[305] It was discontinued in February 2018.[306]
Andrew Lih and Andrew Brown both maintain editing Wikipedia with smartphones is difficult and this discourages new potential contributors. The number of Wikipedia editors has been declining after several years and Tom Simonite of MIT Technology Review claims the bureaucratic structure and rules are a factor in this. Simonite alleges some Wikipedians use the labyrinthine rules and guidelines to dominate others and those editors have a vested interest in keeping the status quo.[49] Lih alleges there is a serious disagreement among existing contributors on how to resolve this. Lih fears for Wikipedia's long-term future while Brown fears problems with Wikipedia will remain and rival encyclopedias will not replace it.[307][308]
Chinese access
Access to the Chinese Wikipedia has been blocked in mainland China since May 2015.[309][310][311] This was done after Wikipedia started to use HTTPS encryption, which made selective censorship more difficult.[312]
In 2017, Quartz reported that the Chinese government had begun creating an unofficial version of Wikipedia. However, unlike Wikipedia, the website's contents would only be editable by scholars from state-owned Chinese institutions. The article stated it had been approved by the State Council of the People's Republic of China in 2011.[313]
Cultural impact
Trusted source to combat fake news
In 2017–18, after a barrage of false news reports, both Facebook and YouTube announced they would rely on Wikipedia to help their users evaluate reports and reject false news. Noam Cohen, writing in The Washington Post states, "YouTube's reliance on Wikipedia to set the record straight builds on the thinking of another fact-challenged platform, the Facebook social network, which announced last year that Wikipedia would help its users root out 'fake news'."[15] As of November 2020, Alexa records the daily pageviews per visitor as 3.03 and the average daily time on site as 3:46 minutes.[4]
Readership
In February 2014, The New York Times reported that Wikipedia was ranked fifth globally among all websites, stating "With 18 billion page views and nearly 500 million unique visitors a month, ... Wikipedia trails just Yahoo, Facebook, Microsoft and Google, the largest with 1.2 billion unique visitors."[10] However, its ranking dropped to 13th globally by June 2020 due mostly to a rise in popularity of Chinese websites for online shopping.[314]
In addition to logistic growth in the number of its articles,[315] Wikipedia has steadily gained status as a general reference website since its inception in 2001.[316] About 50 percent of search engine traffic to Wikipedia comes from Google,[317] a good portion of which is related to academic research.[318] The number of readers of Wikipedia worldwide reached 365 million at the end of 2009.[319] The Pew Internet and American Life project found that one third of US Internet users consulted Wikipedia.[320] In 2011 Business Insider gave Wikipedia a valuation of $4 billion if it ran advertisements.[321]
According to "Wikipedia Readership Survey 2011", the average age of Wikipedia readers is 36, with a rough parity between genders. Almost half of Wikipedia readers visit the site more than five times a month, and a similar number of readers specifically look for Wikipedia in search engine results. About 47 percent of Wikipedia readers do not realize that Wikipedia is a non-profit organization.[322]
COVID-19 pandemic
During the COVID-19 pandemic, Wikipedia's coverage of the pandemic received international media attention, and brought an increase in Wikipedia readership overall.[323]
Cultural significance

Wikipedia's content has also been used in academic studies, books, conferences, and court cases.[324][325][326] The Parliament of Canada's website refers to Wikipedia's article on same-sex marriage in the "related links" section of its "further reading" list for the Civil Marriage Act.[327] The encyclopedia's assertions are increasingly used as a source by organizations such as the US federal courts and the World Intellectual Property Organization[328]—though mainly for supporting information rather than information decisive to a case.[329] Content appearing on Wikipedia has also been cited as a source and referenced in some US intelligence agency reports.[330] In December 2008, the scientific journal RNA Biology launched a new section for descriptions of families of RNA molecules and requires authors who contribute to the section to also submit a draft article on the RNA family for publication in Wikipedia.[331]
Wikipedia has also been used as a source in journalism,[332][333] often without attribution, and several reporters have been dismissed for plagiarizing from Wikipedia.[334][335][336]
In 2006, Time magazine recognized Wikipedia's participation (along with YouTube, Reddit, MySpace, and Facebook)[337] in the rapid growth of online collaboration and interaction by millions of people worldwide.
In July 2007, Wikipedia was the focus of a 30-minute documentary on BBC Radio 4[338] which argued that, with increased usage and awareness, the number of references to Wikipedia in popular culture is such that the word is one of a select group of 21st-century nouns that are so familiar (Google, Facebook, YouTube) that they no longer need explanation.
On September 28, 2007, Italian politician Franco Grillini raised a parliamentary question with the minister of cultural resources and activities about the necessity of freedom of panorama. He said that the lack of such freedom forced Wikipedia, "the seventh most consulted website", to forbid all images of modern Italian buildings and art, and claimed this was hugely damaging to tourist revenues.[339]

On September 16, 2007, The Washington Post reported that Wikipedia had become a focal point in the 2008 US election campaign, saying: "Type a candidate's name into Google, and among the first results is a Wikipedia page, making those entries arguably as important as any ad in defining a candidate. Already, the presidential entries are being edited, dissected and debated countless times each day."[340] An October 2007 Reuters article, titled "Wikipedia page the latest status symbol", reported the recent phenomenon of how having a Wikipedia article vindicates one's notability.[341]
Active participation also has an impact. Law students have been assigned to write Wikipedia articles as an exercise in clear and succinct writing for an uninitiated audience.[342]
A working group led by Peter Stone (formed as a part of the Stanford-based project One Hundred Year Study on Artificial Intelligence) in its report called Wikipedia "the best-known example of crowdsourcing ... that far exceeds traditionally-compiled information sources, such as encyclopedias and dictionaries, in scale and depth."[343]
In a 2017 opinion piece for Wired, Hossein Derakhshan describes Wikipedia as "one of the last remaining pillars of the open and decentralized web" and contrasted its existence as a text-based source of knowledge with social media and social networking services, the latter having "since colonized the web for television's values". For Derakhshan, Wikipedia's goal as an encyclopedia represents the Age of Enlightenment tradition of rationality triumphing over emotions, a trend which he considers "endangered" due to the "gradual shift from a typographic culture to a photographic one, which in turn mean[s] a shift from rationality to emotions, exposition to entertainment". Rather than "sapere aude" (lit. ''dare to know''), social networks have led to a culture of "[d]are not to care to know". This is while Wikipedia faces "a more concerning problem" than funding, namely "a flattening growth rate in the number of contributors to the website". Consequently, the challenge for Wikipedia and those who use it is to "save Wikipedia and its promise of a free and open collection of all human knowledge amid the conquest of new and old television—how to collect and preserve knowledge when nobody cares to know."[344]
Awards


Wikipedia won two major awards in May 2004.[345] The first was a Golden Nica for Digital Communities of the annual Prix Ars Electronica contest; this came with a €10,000 (£6,588; $12,700) grant and an invitation to present at the PAE Cyberarts Festival in Austria later that year. The second was a Judges' Webby Award for the "community" category.[346]
In 2007, readers of brandchannel.com voted Wikipedia as the fourth-highest brand ranking, receiving 15 percent of the votes in answer to the question "Which brand had the most impact on our lives in 2006?"[347]
In September 2008, Wikipedia received Quadriga A Mission of Enlightenment award of Werkstatt Deutschland along with Boris Tadić, Eckart Höfling, and Peter Gabriel. The award was presented to Wales by David Weinberger.[348]
In 2015, Wikipedia was awarded both the annual Erasmus Prize, which recognizes exceptional contributions to culture, society or social sciences,[349] and the Spanish Princess of Asturias Award on International Cooperation.[350] Speaking at the Asturian Parliament in Oviedo, the city that hosts the awards ceremony, Jimmy Wales praised the work of the Asturian language Wikipedia users.[351]
Satire
Many parodies target Wikipedia's openness and susceptibility to inserted inaccuracies, with characters vandalizing or modifying the online encyclopedia project's articles.
Comedian Stephen Colbert has parodied or referenced Wikipedia on numerous episodes of his show The Colbert Report and coined the related term wikiality, meaning "together we can create a reality that we all agree on—the reality we just agreed on".[192] Another example can be found in "Wikipedia Celebrates 750 Years of American Independence", a July 2006 front-page article in The Onion,[352] as well as the 2010 The Onion article "'L.A. Law' Wikipedia Page Viewed 874 Times Today".[353]
In an April 2007 episode of the American television comedy The Office, office manager (Michael Scott) is shown relying on a hypothetical Wikipedia article for information on negotiation tactics to assist him in negotiating lesser pay for an employee.[354] Viewers of the show tried to add the episode's mention of the page as a section of the actual Wikipedia article on negotiation, but this effort was prevented by other users on the article's talk page.[355]
"My Number One Doctor", a 2007 episode of the television show Scrubs, played on the perception that Wikipedia is an unreliable reference tool with a scene in which Perry Cox reacts to a patient who says that a Wikipedia article indicates that the raw food diet reverses the effects of bone cancer by retorting that the same editor who wrote that article also wrote the Battlestar Galactica episode guide.[356]
In 2008, the comedy website CollegeHumor produced a video sketch named "Professor Wikipedia", in which the fictitious Professor Wikipedia instructs a class with a medley of unverifiable and occasionally absurd statements.[357]
The Dilbert comic strip from May 8, 2009, features a character supporting an improbable claim by saying "Give me ten minutes and then check Wikipedia."[358]
In July 2009, BBC Radio 4 broadcast a comedy series called Bigipedia, which was set on a website which was a parody of Wikipedia. Some of the sketches were directly inspired by Wikipedia and its articles.[359]
On August 23, 2013, the New Yorker website published a cartoon with this caption: "Dammit, Manning, have you considered the pronoun war that this is going to start on your Wikipedia page?"[360] The cartoon referred to Chelsea Elizabeth Manning (born Bradley Edward Manning), an American activist, politician, and former United States Army soldier and a trans woman.
In December 2015, John Julius Norwich stated, in a letter published in The Times newspaper, that as a historian he resorted to Wikipedia "at least a dozen times a day", and had never yet caught it out. He described it as "a work of reference as useful as any in existence", with so wide a range that it is almost impossible to find a person, place, or thing that it has left uncovered and that he could never have written his last two books without it.[361][362]
Sister projects – Wikimedia
Wikipedia has spawned several sister projects, which are also wikis run by the Wikimedia Foundation. These other Wikimedia projects include Wiktionary, a dictionary project launched in December 2002,[363] Wikiquote, a collection of quotations created a week after Wikimedia launched, Wikibooks, a collection of collaboratively written free textbooks and annotated texts, Wikimedia Commons, a site devoted to free-knowledge multimedia, Wikinews, for citizen journalism, and Wikiversity, a project for the creation of free learning materials and the provision of online learning activities.[364] Another sister project of Wikipedia, Wikispecies, is a catalogue of species. In 2012 Wikivoyage, an editable travel guide, and Wikidata, an editable knowledge base, launched.
Publishing

The most obvious economic effect of Wikipedia has been the death of commercial encyclopedias, especially the printed versions, e.g. Encyclopædia Britannica, which were unable to compete with a product that is essentially free.[365][366][367] Nicholas Carr wrote a 2005 essay, "The amorality of Web 2.0", that criticized websites with user-generated content, like Wikipedia, for possibly leading to professional (and, in his view, superior) content producers' going out of business, because "free trumps quality all the time". Carr wrote: "Implicit in the ecstatic visions of Web 2.0 is the hegemony of the amateur. I for one can't imagine anything more frightening."[368] Others dispute the notion that Wikipedia, or similar efforts, will entirely displace traditional publications. For instance, Chris Anderson, the editor-in-chief of Wired Magazine, wrote in Nature that the "wisdom of crowds" approach of Wikipedia will not displace top scientific journals, with their rigorous peer review process.[369]
There is also an ongoing debate about the influence of Wikipedia on the biography publishing business. "The worry is that, if you can get all that information from Wikipedia, what's left for biography?" said Kathryn Hughes, professor of life writing at the University of East Anglia and author of The Short Life and Long Times of Mrs Beeton and George Eliot: the Last Victorian.[370]
Research use
Wikipedia has been widely used as a corpus for linguistic research in computational linguistics, information retrieval and natural language processing. In particular, it commonly serves as a target knowledge base for the entity linking problem, which is then called "wikification",[371] and to the related problem of word-sense disambiguation.[372] Methods similar to wikification can in turn be used to find "missing" links in Wikipedia.[373]
In 2015, French researchers José Lages of the University of Franche-Comté in Besançon and Dima Shepelyansky of Paul Sabatier University in Toulouse published a global university ranking based on Wikipedia scholarly citations.[374][375][376] They used PageRank, CheiRank and similar algorithms "followed by the number of appearances in the 24 different language editions of Wikipedia (descending order) and the century in which they were founded (ascending order)".[376][377] The study was updated in 2019.[378]
A 2017 MIT study suggests that words used on Wikipedia articles end up in scientific publications.[379][380]
Studies related to Wikipedia have been using machine learning and artificial intelligence to support various operations. One of the most important areas—automatic detection of vandalism[381][382] and data quality assessment in Wikipedia.[383]
In February 2022, civil servants from the UK's Department for Levelling Up, Housing and Communities were found to have used Wikipedia for research in the drafting of the Levelling Up White Paper after journalists at The Independent noted that parts of the document had been lifted directly from Wikipedia articles on Constantinople and the list of largest cities throughout history.[384]
Related projects
Several interactive multimedia encyclopedias incorporating entries written by the public existed long before Wikipedia was founded. The first of these was the 1986 BBC Domesday Project, which included text (entered on BBC Micro computers) and photographs from more than a million contributors in the UK, and covered the geography, art, and culture of the UK. This was the first interactive multimedia encyclopedia (and was also the first major multimedia document connected through internal links), with the majority of articles being accessible through an interactive map of the UK. The user interface and part of the content of the Domesday Project were emulated on a website until 2008.[385]
Several free-content, collaborative encyclopedias were created around the same period as Wikipedia (e.g. Everything2),[386] with many later being merged into the project (e.g. GNE).[387] One of the most successful early online encyclopedias incorporating entries by the public was h2g2, which was created by Douglas Adams in 1999. The h2g2 encyclopedia is relatively lighthearted, focusing on articles which are both witty and informative.
Subsequent collaborative knowledge websites have drawn inspiration from Wikipedia. Some, such as Susning.nu, Enciclopedia Libre, Hudong, and Baidu Baike likewise employ no formal review process, although some like Conservapedia are not as open. Others use more traditional peer review, such as Encyclopedia of Life and the online wiki encyclopedias Scholarpedia and Citizendium. The latter was started by Sanger in an attempt to create a reliable alternative to Wikipedia.[388][389]
See also
- Democratization of knowledge
- Interpedia, an early proposal for a collaborative Internet encyclopedia
- List of online encyclopedias
- List of Wikipedia controversies
- Network effect
- Outline of Wikipedia – guide to the subject of Wikipedia presented as a tree structured list of its subtopics; for an outline of the contents of Wikipedia, see Portal:Contents/Outlines
- QRpedia – multilingual, mobile interface to Wikipedia
- Wikipedia Review
- Recursion
Notes
- Registration is required for certain tasks, such as editing protected pages, creating pages on the English Wikipedia, and uploading files.
- To be considered active, a user must make at least one edit or other action in a given month.
- The procrastination principle dictates that one should wait for problems to arise before solving them.
- Revisions with libelous content, criminal threats, or copyright infringements may be removed completely.
- See for example the Biographies of Living Persons Noticeboard or Neutral Point of View Noticeboard, created to address content falling under their respective areas.
- See "Libel" by David McHam for the legal distinction.
References
- Sidener, Jonathan (December 6, 2004). "Everyone's Encyclopedia". U-T San Diego. Archived from the original on October 11, 2007. Retrieved October 15, 2006.
- Chapman, Roger (September 6, 2011). "Top 40 Website Programming Languages". rogchap.com. Archived from the original on September 22, 2013. Retrieved September 6, 2011.
- "Wikipedia is 20, and its reputation has never been higher". The Economist. January 9, 2021. Retrieved February 25, 2021.
- "Wikipedia.org Traffic, Demographics and Competitors". Alexa Internet. Retrieved October 1, 2019.
- McGregor, Jena (March 17, 2020). "Wikimedia's approach to coronavirus: Staffers can work 20 hours a week, get paid for full time". The Washington Post. Retrieved February 25, 2021.
- Anderson, Chris (May 8, 2006). "Jimmy Wales – The 2006 Time 100". Time. Retrieved November 11, 2017.
- Miliard, Mike (March 1, 2008). "Wikipediots: Who Are These Devoted, Even Obsessive Contributors to Wikipedia?". Salt Lake City Weekly. Retrieved December 18, 2008.
- Sidener, Jonathan (October 9, 2006). "Wikipedia family feud rooted in San Diego". The San Diego Union-Tribune. Archived from the original on November 11, 2016. Retrieved May 5, 2009.
- "Wikipedia's Model Follows Hayek". The Wall Street Journal. April 15, 2009.
- Cohen, Noam (February 9, 2014). "Wikipedia vs. the Small Screen". The New York Times.
- "Wikistats – Statistics For Wikimedia Projects". stats.wikimedia.org. Wikimedia Foundation. Retrieved November 18, 2020.
- "Happy Birthday, Wikipedia". The Economist. January 9, 2021.
- Harrison, Stephen (June 9, 2020). "How Wikipedia Became a Battleground for Racial Justice". Slate. Retrieved August 17, 2021.
- Cooke, Richard (February 17, 2020). "Wikipedia Is the Last Best Place on the Internet". Wired. Retrieved October 13, 2020.
- Cohen, Noam (April 7, 2018). "Conspiracy videos? Fake news? Enter Wikipedia, the 'good cop' of the Internet". The Washington Post. Archived from the original on June 14, 2018.
- "Facebook fights fake news with author info, rolls out publisher context". TechCrunch. Retrieved July 15, 2021.
- "The contribution conundrum: Why did Wikipedia succeed while other encyclopedias failed?". Nieman Lab. Retrieved June 5, 2016.
- Kock, Ned; Jung, Yusun; Syn, Thant (2016). "Wikipedia and e-Collaboration Research: Opportunities and Challenges" (PDF). International Journal of e-Collaboration. IGI Global. 12 (2): 1–8. doi:10.4018/IJeC.2016040101. ISSN 1548-3681. Archived (PDF) from the original on September 27, 2016.
- Meyers, Peter (September 20, 2001). "Fact-Driven? Collegial? This Site Wants You". The New York Times. Retrieved November 22, 2007.
'I can start an article that will consist of one paragraph, and then a real expert will come along and add three paragraphs and clean up my one paragraph,' said Larry Sanger of Las Vegas, who founded Wikipedia with Mr. Wales.
- Stallman, Richard M. (June 20, 2007). "The Free Encyclopedia Project". Free Software Foundation. Retrieved January 4, 2008.
- Sanger, Larry (April 18, 2005). "The Early History of Nupedia and Wikipedia: A Memoir". Slashdot. Retrieved December 26, 2008.
- Sanger, Larry (January 17, 2001). "Wikipedia Is Up!". Archived from the original on May 6, 2001. Retrieved December 26, 2008.
- "Wikipedia-l: LinkBacks?". Retrieved February 20, 2007.
- Sanger, Larry (January 10, 2001). "Let's Make a Wiki". Internet Archive. Archived from the original on April 14, 2003. Retrieved December 26, 2008.
- "WHOIS domain registration information results for wikipedia.com from Network Solutions". September 27, 2007. Archived from the original on September 27, 2007. Retrieved August 31, 2018.
- "WHOIS domain registration information results for wikipedia.org from Network Solutions". September 27, 2007. Archived from the original on September 27, 2007. Retrieved August 31, 2018.
- "Wikipedia: HomePage". Archived from the original on March 31, 2001. Retrieved March 31, 2001.
- "Wikipedia:Neutral point of view, Wikipedia (January 21, 2007).
- Finkelstein, Seth (September 25, 2008). "Read me first: Wikipedia isn't about human potential, whatever Wales says". The Guardian. London.
- "Wikipedia Statistics (English)". stats.wikimedia.org.
- "Wikistats - Statistics For Wikimedia Projects". stats.wikimedia.org. Wikimedia Foundation. Retrieved February 11, 2022.
- Wales, Jimmy (March 16, 2001). "Alternative language wikipedias". Wikipedia-L (Mailing list). Retrieved January 16, 2022.
- "Multilingual statistics". Wikipedia. March 30, 2005. Retrieved December 26, 2008.
- "Encyclopedias and Dictionaries". Encyclopædia Britannica. Vol. 18 (15th ed.). 2007. pp. 257–286.
- "[long] Enciclopedia Libre: msg#00008". Osdir. Archived from the original on October 6, 2008. Retrieved December 26, 2008.
- Shirky, Clay (2008). Here Comes Everybody: The Power of Organizing Without Organizations. The Penguin Press via Amazon Online Reader. p. 273. ISBN 978-1594201530. Retrieved December 26, 2008.
- Vibber, Brion (August 16, 2002). "Brion VIBBER at pobox.com". Wikimedia. Archived from the original on June 20, 2014. Retrieved December 8, 2020.
- Johnson, Bobbie (August 12, 2009). "Wikipedia approaches its limits". The Guardian. London. Retrieved March 31, 2010.
- Wikipedia:Modelling Wikipedia extended growth
- The Singularity is Not Near: Slowing Growth of Wikipedia (PDF). The International Symposium on Wikis. Orlando, FL. 2009. Archived from the original (PDF) on May 11, 2011.
- Morozov, Evgeny (November–December 2009). "Edit This Page; Is it the end of Wikipedia". Boston Review. Archived from the original on December 11, 2019.
- Cohen, Noam (March 28, 2009). "Wikipedia – Exploring Fact City". The New York Times. Retrieved April 19, 2011.
- Gibbons, Austin; Vetrano, David; Biancani, Susan (2012). "Wikipedia: Nowhere to grow" (PDF). Archived (PDF) from the original on July 18, 2014.
{{cite journal}}: Cite journal requires|journal=(help)
- Kleeman, Jenny (November 26, 2009). "Wikipedia falling victim to a war of words". The Guardian. London. Retrieved March 31, 2010.
- "Wikipedia: A quantitative analysis". Libresoft. Archived from the original (PDF) on April 3, 2012.
- Volunteers Log Off as Wikipedia Ages, The Wall Street Journal, November 27, 2009.
- Barnett, Emma (November 26, 2009). "Wikipedia's Jimmy Wales denies site is 'losing' thousands of volunteer editors". The Daily Telegraph. London. Archived from the original on January 10, 2022. Retrieved March 31, 2010.
- Rawlinson, Kevin (August 8, 2011). "Wikipedia seeks women to balance its 'geeky' editors". The Independent. Retrieved April 5, 2012.
- Simonite, Tom (October 22, 2013). "The Decline of Wikipedia". MIT Technology Review. Retrieved November 30, 2013.
- "3 Charts That Show How Wikipedia Is Running Out of Admins". The Atlantic. July 16, 2012.
- Ward, Katherine. New York Magazine, issue of November 25, 2013, p. 18.
- "Who really runs Wikipedia?". The Economist. May 5, 2013. ISSN 0013-0613. Retrieved November 26, 2021.
- Mandiberg, Michael (February 23, 2020). "Mapping Wikipedia". The Atlantic. Retrieved November 26, 2021.
- "Wikipedia Breaks Into US Top 10 Sites". PCWorld. February 17, 2007. Archived from the original on March 19, 2012. Retrieved March 26, 2021.
- "Wikimedia Traffic Analysis Report – Wikipedia Page Views Per Country". Wikimedia Foundation. Retrieved March 8, 2015.
- Loveland, Jeff; Reagle, Joseph (January 15, 2013). "Wikipedia and encyclopedic production". New Media & Society. 15 (8): 1294. doi:10.1177/1461444812470428. S2CID 27886998.
- Rosen, Rebecca J. (January 30, 2013). "What If the Great Wikipedia 'Revolution' Was Actually a Reversion?". The Atlantic. Retrieved February 9, 2013.
- Netburn, Deborah (January 19, 2012). "Wikipedia: SOPA protest led eight million to look up reps in Congress". Los Angeles Times. Retrieved March 6, 2012.
- "Wikipedia joins blackout protest at US anti-piracy moves". BBC News. January 18, 2012. Retrieved January 19, 2012.
- "SOPA/Blackoutpage". Wikimedia Foundation. Archived from the original on June 22, 2018. Retrieved January 19, 2012.
- Varma, Subodh (January 20, 2014). "Google eating into Wikipedia page views?". The Economic Times. Retrieved February 10, 2014.
- "Alexa Top 500 Global Sites". Alexa Internet. Retrieved December 28, 2016.
- Oberhaus, Daniel (August 5, 2019). "A Crashed Israeli Lunar Lander Spilled Tardigrades On The Moon". Wired. Retrieved August 6, 2019.
- Resnick, Brian (August 6, 2019). "Tardigrades, the toughest animals on Earth, have crash-landed on the moon – The tardigrade conquest of the solar system has begun". Vox. Retrieved August 6, 2019.
- Shankland, Stephen (June 29, 2019). "Startup packs all 16GB of Wikipedia onto DNA strands to demonstrate new storage tech – Biological molecules will last a lot longer than the latest computer storage technology, Catalog believes". CNET. Retrieved August 7, 2019.
- "wikipedia.org Competitive Analysis, Marketing Mix and Traffic". alexa.com. Retrieved December 26, 2021.
{{cite web}}: CS1 maint: url-status (link) - Chase, Matt (January 9, 2021). "Wikipedia is 20, and its reputation has never been higher". The Economist. Retrieved January 9, 2021.
{{cite news}}: CS1 maint: url-status (link) - McNeil, Donald G. (October 22, 2020). "Wikipedia and W.H.O. Join to Combat Covid-19 Misinformation". The New York Times. Retrieved December 26, 2021.
{{cite web}}: CS1 maint: url-status (link) - Rayman, Noah (July 30, 2014). "You Can Now Donate to Wikipedia in Bitcoin". Time. Retrieved December 26, 2021.
{{cite magazine}}: CS1 maint: url-status (link) - "Wikipedia is now a Brave Verified Publisher, Ready to Receive BAT Donations from Brave Users". brave.com. August 28, 2019. Retrieved December 26, 2021.
{{cite web}}: CS1 maint: url-status (link) - "Other ways to give". Wikimedia Foundation.
- Zittrain, Jonathan (2008). The Future of the Internet and How to Stop It – Chapter 6: The Lessons of Wikipedia. Yale University Press. ISBN 978-0300124873. Retrieved December 26, 2008.
- Registration notes
- Protection Policy
- Hafner, Katie (June 17, 2006). "Growing Wikipedia Refines Its 'Anyone Can Edit' Policy". The New York Times. Retrieved December 5, 2016.
- English Wikipedia's protection policy
- English Wikipedia's full protection policy
- Harrison, Stephen; Benjakob, Omer (January 14, 2021). "Wikipedia is twenty. It's time to start covering it better". Columbia Journalism Review. New York City. Retrieved January 15, 2021.
- Birken, P. (December 14, 2008). "Bericht Gesichtete Versionen". Wikide-l (Mailing list) (in German). Wikimedia Foundation. Retrieved February 15, 2009.
- Henderson, William (December 10, 2012). "Wikipedia Has Figured Out A New Way To Stop Vandals In Their Tracks". Business Insider.
- Frewin, Jonathan (June 15, 2010). "Wikipedia unlocks divisive pages for editing". BBC News. Retrieved August 21, 2014.
- Kleinz, Torsten (February 2005). "World of Knowledge" (PDF). Linux Magazine. Archived from the original (PDF) on September 25, 2007. Retrieved July 13, 2007.
The Wikipedia's open structure makes it a target for trolls and vandals who malevolently add incorrect information to articles, get other people tied up in endless discussions, and generally do everything to draw attention to themselves.
- Wikipedia:New pages patrol
- Ciffolilli, Andrea (December 2003). "Phantom authority, self-selective recruitment and retention of members in virtual communities: The case of Wikipedia". First Monday. 8 (12). doi:10.5210/fm.v8i12.1108. Archived from the original on December 6, 2016.
- West, Andrew G.; Chang, Jian; Venkatasubramanian, Krishna; Sokolsky, Oleg; Lee, Insup (2011). Link Spamming Wikipedia for Profit. 8th Annual Collaboration, Electronic Messaging, Anti-Abuse, and Spam Conference. pp. 152–161. doi:10.1145/2030376.2030394.
- Vandalism. Wikipedia. Retrieved November 6, 2012.
- Viégas, Fernanda B.; Wattenberg, Martin; Dave, Kushal (2004). Studying Cooperation and Conflict between Authors with History Flow Visualizations (PDF). Proceedings of the ACM Conference on Human Factors in Computing Systems (CHI). pp. 575–582. doi:10.1145/985921.985953. ISBN 978-1581137026. S2CID 10351688. Archived from the original (PDF) on January 25, 2006. Retrieved January 24, 2007.
- Priedhorsky, Reid; Chen, Jilin; Shyong (Tony) K. Lam; Panciera, Katherine; Terveen, Loren; Riedl, John (November 4, 2007). "Creating, Destroying, and Restoring Value in Wikipedia" (PDF). Association for Computing Machinery GROUP '07 Conference Proceedings; GroupLens Research, Department of Computer Science and Engineering, University of Minnesota. CiteSeerX 10.1.1.123.7456. Archived from the original (PDF) on October 25, 2007. Retrieved October 13, 2007.
- Seigenthaler, John (November 29, 2005). "A False Wikipedia 'biography'". USA Today. Retrieved December 26, 2008.
- Friedman, Thomas L. (2007). The World is Flat. Farrar, Straus & Giroux. p. 124. ISBN 978-0374292782.
- Buchanan, Brian (November 17, 2006). "Founder shares cautionary tale of libel in cyberspace". archive.firstamendmentcenter.org. Archived from the original on December 21, 2012. Retrieved November 17, 2012.
- Helm, Burt (December 13, 2005). "Wikipedia: "A Work in Progress"". BusinessWeek. Archived from the original on July 8, 2012. Retrieved July 26, 2012.
- "Your Wikipedia Entries". Tosh.0. February 3, 2010. Retrieved September 9, 2014.
- "Wikipedia Updates". Tosh.0. February 3, 2010. Retrieved September 9, 2014.
- Dispute Resolution
- Coldewey, Devin (June 21, 2012). "Wikipedia is editorial warzone, says study". Technology. NBC News. Archived from the original on August 22, 2014.
- Kalyanasundaram, Arun; Wei, Wei; Carley, Kathleen M.; Herbsleb, James D. (December 2015). "An agent-based model of edit wars in Wikipedia: How and when is consensus reached". 2015 Winter Simulation Conference (WSC). Huntington Beach, CA: IEEE: 276–287. CiteSeerX 10.1.1.715.2758. doi:10.1109/WSC.2015.7408171. ISBN 978-1467397438. S2CID 9353425.
- Suh, Bongwon; Convertino, Gregorio; Chi, Ed H.; Pirolli, Peter (2009). "The singularity is not near: slowing growth of Wikipedia". Proceedings of the 5th International Symposium on Wikis and Open Collaboration – WikiSym '09. Orlando, FL: ACM Press: 1–10. doi:10.1145/1641309.1641322. ISBN 978-1605587301.
- Torres, Nicole (June 2, 2016). "Why Do So Few Women Edit Wikipedia?". Harvard Business Review. ISSN 0017-8012. Retrieved August 20, 2019.
- Bear, Julia B.; Collier, Benjamin (March 2016). "Where are the Women in Wikipedia? Understanding the Different Psychological Experiences of Men and Women in Wikipedia". Sex Roles. 74 (5–6): 254–265. doi:10.1007/s11199-015-0573-y. ISSN 0360-0025. S2CID 146452625.
- "Who's behind Wikipedia?". PC World. February 6, 2008. Archived from the original on February 9, 2008. Retrieved February 7, 2008.
- What Wikipedia is not. Retrieved April 1, 2010. "Wikipedia is not a dictionary, usage, or jargon guide."
- Notability. Retrieved February 13, 2008. "A topic is presumed to be notable if it has received significant coverage in reliable secondary sources that are independent of the subject."
- No original research. February 13, 2008. "Wikipedia does not publish original thought."
- Verifiability. February 13, 2008. "Material challenged or likely to be challenged, and all quotations must be attributed to a reliable, published source."
- Cohen, Noam (August 9, 2011). "For inclusive mission, Wikipedia is told that written word goes only so far". International Herald Tribune. p. 18. (subscription required)
- Neutral point of view. February 13, 2008. "All Wikipedia articles and other encyclopedic content must be written from a neutral point of view, representing significant views fairly, proportionately and without bias."
- Sanger, Larry (April 18, 2005). "The Early History of Nupedia and Wikipedia: A Memoir". Slashdot. Dice.
- Kostakis, Vasilis (March 2010). "Identifying and understanding the problems of Wikipedia's peer governance: The case of inclusionists versus deletionists". First Monday. 15 (3).
- Ownership of articles
- Wikipedia:Administrators
- Mehegan, David (February 13, 2006). "Many contributors, common cause". Boston Globe. Retrieved March 25, 2007.
- "Wikipedia:Administrators". October 3, 2018. Retrieved July 12, 2009.
- "Wikipedia:RfA_Review/Reflect". January 22, 2017. Retrieved September 24, 2009.
- Meyer, Robinson (July 16, 2012). "3 Charts That Show How Wikipedia Is Running Out of Admins". The Atlantic. Retrieved September 2, 2012.
- Hoffman, David A.; Mehra, Salil K. (2009). "Wikitruth through Wikiorder". Emory Law Journal. 59 (1): 181. SSRN 1354424.
- Hoffman, David A.; Mehra, Salil K. (2009). "Wikitruth through Wikiorder". Emory Law Journal. 59 (1): 151–210. SSRN 1354424.
- Viégas, Fernanda B.; Wattenberg, Martin M.; Kriss, Jesse; van Ham, Frank (January 3, 2007). "Talk Before You Type: Coordination in Wikipedia" (PDF). Visual Communication Lab, IBM Research. Archived from the original (PDF) on February 5, 2007. Retrieved June 27, 2008.
- Arthur, Charles (December 15, 2005). "Log on and join in, but beware the web cults". The Guardian. London. Retrieved December 26, 2008.
- Lu Stout, Kristie (August 4, 2003). "Wikipedia: The know-it-all Web site". CNN. Retrieved December 26, 2008.
- Sanger, Larry (December 31, 2004). "Why Wikipedia Must Jettison Its Anti-Elitism". Kuro5hin, Op–Ed. Archived from the original on November 1, 2021. Retrieved March 26, 2021.
There is a certain mindset associated with unmoderated Usenet groups [...] that infects the collectively-managed Wikipedia project: if you react strongly to trolling, that reflects poorly on you, not (necessarily) on the troll. If you [...] demand that something be done about constant disruption by trollish behavior, the other listmembers will cry "censorship", attack you, and even come to the defense of the troll. [...] The root problem: anti-elitism, or lack of respect for expertise. There is a deeper problem [...] which explains both of the above-elaborated problems. Namely, as a community, Wikipedia lacks the habit or tradition of respect for expertise. As a community, far from being elitist, it is anti-elitist (which, in this context, means that expertise is not accorded any special respect, and snubs and disrespect of expertise are tolerated). This is one of my failures: a policy that I attempted to institute in Wikipedia's first year, but for which I did not muster adequate support, was the policy of respecting and deferring politely to experts. (Those who were there will, I hope, remember that I tried very hard.)
- Kriplean TK, Beschastnikh I, McDonald DW (2008). "Articulations of wikiwork". Articulations of wikiwork: uncovering valued work in Wikipedia through barnstars. Proceedings of the ACM. p. 47. doi:10.1145/1460563.1460573. ISBN 978-1605580074. S2CID 7164949. (Subscription required.)
- Goodwin, Jean (2009). "The Authority of Wikipedia" (PDF). Archived from the original (PDF) on November 22, 2009. Retrieved January 31, 2011.
Wikipedia's commitment to anonymity/pseudonymity thus imposes a sort of epistemic agnosticism on its readers
- Kittur, Aniket (2007). "Power of the Few vs. Wisdom of the Crowd: Wikipedia and the Rise of the Bourgeoisie". CHI '07: Proceedings of the SIGCHI Conference on Human Factors in Computing Systems. Viktoria Institute. CiteSeerX 10.1.1.212.8218.
- Blodget, Henry (January 3, 2009). "Who The Hell Writes Wikipedia, Anyway?". Business Insider.
- Wilson, Chris (February 22, 2008). "The Wisdom of the Chaperones". Slate. Retrieved August 13, 2014.
- Swartz, Aaron (September 4, 2006). "Raw Thought: Who Writes Wikipedia?". Archived from the original on August 3, 2014. Retrieved February 23, 2008.
- Goldman, Eric. "Wikipedia's Labor Squeeze and its Consequences". Journal on Telecommunications and High Technology Law. 8.
- Noveck, Beth Simone. "Wikipedia and the Future of Legal Education". Journal of Legal Education. 57.
- "Wikipedia "Good Samaritans" Are on the Money". Scientific American. October 19, 2007. Retrieved December 26, 2008.
- Amichai-Hamburger, Yair; Lamdan, Naama; Madiel, Rinat; Hayat, Tsahi (2008). "Personality Characteristics of Wikipedia Members". CyberPsychology & Behavior. 11 (6): 679–681. doi:10.1089/cpb.2007.0225. PMID 18954273.
- "Wikipedians are 'closed' and 'disagreeable'". New Scientist. Retrieved July 13, 2010. (Subscription required.)
- "The Misunderstood Personality Profile of Wikipedia Members". psychologytoday.com. Retrieved June 5, 2016.
- Giles, Jim (August 4, 2009). "After the boom, is Wikipedia heading for bust?". New Scientist.
- Cohen, Noam. "Define Gender Gap? Look Up Wikipedia's Contributor List". The New York Times. Retrieved October 28, 2013.
- "OCAD to 'Storm Wikipedia' this fall". CBC News. August 27, 2013. Retrieved August 21, 2014.
- Dimitra Kessenides (December 26, 2017). Bloomberg News Weekly, "Is Wikipedia 'Woke'". p. 73.
- "The startling numbers behind Africa's Wikipedia knowledge gaps". memeburn.com. June 21, 2018.
- List of Wikipedias—Meta
- "Wikipedia:List of Wikipedias". English Wikipedia. Retrieved May 1, 2022.
- "Statistics". English Wikipedia. October 4, 2018. Retrieved June 21, 2008.
- A455bcd9 (February 8, 2021). Wikipedia page views by language over time (PNG). Retrieved June 25, 2021.
- "List of Wikipedias". Wikimedia Meta-Wiki. Retrieved May 1, 2022.
- "Spelling". Manual of Style. Wikipedia. September 26, 2018. Retrieved May 19, 2007.
- "Countering systemic bias". July 15, 2018. Retrieved May 19, 2007.
- "Fair use". Meta-Wiki. Retrieved July 14, 2007.
- "Images on Wikipedia". Retrieved July 14, 2007.
- Viégas, Fernanda B. (January 3, 2007). "The Visual Side of Wikipedia" (PDF). Visual Communication Lab, IBM Research. Archived from the original (PDF) on October 24, 2006. Retrieved October 30, 2007.
- Jimmy Wales, "Wikipedia is an encyclopedia", March 8, 2005, <Wikipedia-l@wikimedia.org>
- "Meta-Wiki". Wikimedia Foundation. Retrieved March 24, 2009.
- "Meta-Wiki Statistics". Wikimedia Foundation. Retrieved March 24, 2008.
- "List of articles every Wikipedia should have". Wikimedia Foundation. Retrieved March 24, 2008.
- Yasseri, Taha; Sumi, Robert; Kertész, János (January 17, 2012). "Circadian Patterns of Wikipedia Editorial Activity: A Demographic Analysis". PLOS One. 7 (1): e30091. arXiv:1109.1746. Bibcode:2012PLoSO...730091Y. doi:10.1371/journal.pone.0030091. PMC 3260192. PMID 22272279.
- Massa, Paolo; Scrinzi, Federico (January 4, 2013). "Manypedia: Comparing language points of view of Wikipedia communities". First Monday. doi:10.5210/fm.v18i1.3939. ISSN 1396-0466.
- "The future of Wikipedia: WikiPeaks?". The Economist. March 1, 2014. Retrieved March 11, 2014.
- Andrew Lih. Wikipedia. Alternative edit policies at Wikipedia in other languages.
- Jemielniak, Dariusz (June 22, 2014). "The Unbearable Bureaucracy of Wikipedia". Slate. Retrieved August 18, 2014.
- Jemielniak, Dariusz (2014). Common Knowledge?: An Ethnography of Wikipedia. Stanford, CA: Stanford University Press. ISBN 978-0804791205.
- Black, Edwin (April 19, 2010). "Wikipedia—The Dumbing Down of World Knowledge". History News Network. Columbian College of Arts and Sciences. Archived from the original on September 9, 2016. Retrieved October 21, 2014.
- Messer-Krusse, Timothy (February 12, 2012). "The 'Undue Weight' of Truth on Wikipedia". The Chronicle of Higher Education. Archived from the original on December 18, 2016. Retrieved March 27, 2014.
- Colón Aguirre, Mónica; Fleming-May, Rachel A. (November 2012). ""You Just Type in What You Are Looking For": Undergraduates' Use of Library Resources vs. Wikipedia" (PDF). The Journal of Academic Librarianship. Elsevier. 38 (6): 392. doi:10.1016/j.acalib.2012.09.013. ISSN 0099-1333. Archived (PDF) from the original on April 19, 2016. Retrieved March 27, 2014.
- "Wikipedia experience sparks national debate". BGSU News. Bowling Green State University. February 27, 2012. Archived from the original on August 27, 2016. Retrieved March 27, 2014.
- Kamm, Oliver (August 16, 2007). "Wisdom? More like dumbness of the crowds". The Times. Archived from the original on August 14, 2011.
- Petrilli, Michael J. (Spring 2008). "Wikipedia or Wickedpedia?". What Next. Education Next. Hoover Institution. 8 (2). Archived from the original on November 21, 2016. Retrieved October 22, 2014.
- Benjakob, Omer; Harrison, Stephen (October 13, 2020). "From Anarchy to Wikiality, Glaring Bias to Good Cop: Press Coverage of Wikipedia's First Two Decades". Wikipedia @ 20: Stories of an Incomplete Revolution. MIT Press. doi:10.7551/mitpress/12366.003.0005. ISBN 978-0262360593.
- https://www.johnstossel.com/wikipedia-bias/
- "Plagiarism by Wikipedia editors". Wikipedia Watch. October 27, 2006. Archived from the original on November 25, 2009.
- "Wikipedia, Britannica: A Toss-Up". Wired. Associated Press. December 15, 2005. Retrieved August 8, 2015.
- Giles, Jim (December 2005). "Internet encyclopedias go head to head". Nature. 438 (7070): 900–901. Bibcode:2005Natur.438..900G. doi:10.1038/438900a. PMID 16355180. (subscription required)
Note: The study was cited in several news articles; e.g.:
- "Wikipedia survives research test". BBC News. December 15, 2005.
- Reagle, pp. 165–166.
- Orlowski, Andrew (December 16, 2005). "Wikipedia science 31% more cronky than Britannica's Excellent for Klingon science, though". The Register. Retrieved February 25, 2019.
- Encyclopædia Britannica (March 2006). Fatally Flawed: Refuting the recent study on encyclopedic accuracy by the journal Nature (PDF) (Report). Archived (PDF) from the original on July 9, 2016.
- "Encyclopaedia Britannica and Nature: a response" (PDF). Archived from the original (PDF) on March 25, 2006. Retrieved July 13, 2010.
- "Nature's responses to Encyclopaedia Britannica". Nature. March 30, 2006. Archived from the original on May 15, 2017. Retrieved February 25, 2018.
- See author acknowledged comments in response to the citation of the Nature study, at PLoS ONE, 2014, "Citation of fundamentally flawed Nature quality 'study' ", In response to T. Yasseri et al. (2012) Dynamics of Conflicts in Wikipedia, Published June 20, 2012, doi:10.1371/journal.pone.0038869, see "Dynamics of Conflicts in Wikipedia". Archived from the original on January 16, 2016. Retrieved July 22, 2014., accessed July 21, 2014.
- "Wikipedia:General disclaimer". English Wikipedia. September 18, 2018. Retrieved April 22, 2008.
- Public Information Research, Wikipedia Watch
- Raphel, JR (August 26, 2009). "The 15 Biggest Wikipedia Blunders". PC World. Retrieved September 2, 2009.
- Cowen, Tyler (March 14, 2008). "Cooked Books". The New Republic. Archived from the original on March 18, 2008. Retrieved December 26, 2008.
- Stuart, S.C. (June 3, 2021). "Wikipedia: The Most Reliable Source on the Internet?". PCMag. Retrieved June 27, 2021.
- Schiff, Stacy (July 31, 2006). "Know It All". The New Yorker.
- Boyd, Danah (January 4, 2005). "Academia and Wikipedia". Many 2 Many: A Group Weblog on Social Software. Corante. Archived from the original on March 16, 2006. Retrieved December 18, 2008.
[The author, Danah Boyd, describes herself as] an expert on social media[,] [...] a doctoral student in the School of Information at the University of California, Berkeley [,] and a fellow at the Harvard University Berkman Center for Internet & Society [at Harvard Law School.]
- McHenry, Robert (November 15, 2004). "The Faith-Based Encyclopedia". Tech Central Station. Archived from the original on January 7, 2006.
- "Wikipedia Founder Says Internet Users Are Adrift In The 'Fake News' Era". NPR.org. Archived from the original on June 25, 2018. Retrieved May 1, 2018.
- "Inside Wikipedia – Attack of the PR Industry". Deutsche Welle. June 30, 2014. Archived from the original on July 1, 2014. Retrieved July 2, 2014.
- "Toward a New Compendium of Knowledge (longer version)". Citizendium. Archived from the original on October 11, 2006. Retrieved October 10, 2006.
- Elder, Jeff (June 16, 2014). "Wikipedia Strengthens Rules Against Undisclosed Editing". The Wall Street Journal.
- Ahrens, Frank (July 9, 2006). "Death by Wikipedia: The Kenneth Lay Chronicles". The Washington Post. Retrieved November 1, 2006.
- Kane, Margaret (January 30, 2006). "Politicians notice Wikipedia". CNET. Archived from the original on July 30, 2009. Retrieved January 28, 2007.
- Bergstein, Brian (January 23, 2007). "Microsoft offers cash for Wikipedia edit". NBC News. Retrieved February 1, 2007.
- Hafner, Katie (August 19, 2007). "Lifting Corporate Fingerprints From the Editing of Wikipedia". The New York Times. p. 1. Retrieved December 26, 2008.
- Colbert, Stephen (July 30, 2006). "Wikiality". Retrieved October 8, 2015.
- Cohen, Morris; Olson, Kent (2010). Legal Research in a Nutshell (10th ed.). St. Paul, MN: Thomson Reuters. pp. 32–34. ISBN 978-0314264084.
- "Wide World of Wikipedia". The Emory Wheel. April 21, 2006. Archived from the original on November 7, 2007. Retrieved October 17, 2007.
- Waters, N.L. (2007). "Why you can't cite Wikipedia in my class". Communications of the ACM. 50 (9): 15. CiteSeerX 10.1.1.380.4996. doi:10.1145/1284621.1284635. S2CID 11757060.
- Jaschik, Scott (January 26, 2007). "A Stand Against Wikipedia". Inside Higher Ed. Retrieved January 27, 2007.
- Helm, Burt (December 14, 2005). "Wikipedia: 'A Work in Progress'". Bloomberg BusinessWeek. Archived from the original on April 21, 2012. Retrieved January 29, 2007.
- "Jimmy Wales", Biography Resource Center Online. (Gale, 2006.)
- Child, Maxwell L. (February 26, 2007). "Professors Split on Wiki Debate". The Harvard Crimson. Cambridge, MA. Archived from the original on December 20, 2008.
- Chloe Stothart. "Web threatens learning ethos" Archived December 21, 2012, at the Wayback Machine The Times Higher Education Supplement, 2007, 1799 (June 22), p. 2.
- "Wikishtetl: Commemorating Jewish Communities that Perished in the Holocaust through the Wikipedia Platform :: Quest CDEC journal". www.quest-cdecjournal.it. July 31, 2018. Retrieved January 15, 2020.
- Julie Beck. "Doctors' #1 Source for Healthcare Information: Wikipedia". The Atlantic, March 5, 2014.
- Beck, Julie (May 7, 2014). "Can Wikipedia Ever Be a Definitive Medical Text?". The Atlantic. Retrieved June 14, 2014.
- Wikipedia:PAPER
- "The battle for Wikipedia's soul". The Economist. March 6, 2008. ISSN 0013-0613. Retrieved March 7, 2008.
- Douglas, Ian (November 10, 2007). "Wikipedia: an online encyclopedia torn apart". The Daily Telegraph. London. Archived from the original on January 10, 2022. Retrieved November 23, 2010.
- Taylor, Sophie (April 5, 2008). "China allows access to English Wikipedia". Reuters. Retrieved July 29, 2008.
- Bruilliard, Karin (May 21, 2010). "Pakistan blocks YouTube a day after shutdown of Facebook over Muhammad issue". The Washington Post. Retrieved October 24, 2011.
- Kittur, Aniket; Chi, Ed H.; Shu, Bongwon (April 2009). "What's in Wikipedia?: mapping topics and conflict using socially annotated category structure" (PDF). CHI '09: Proceedings of the SIGCHI Conference on Human Factors in Computing Systems. CHI. Boston; New York City: Association for Computing Machinery. pp. 1509–1512. doi:10.1145/1518701.1518930. ISBN 978-1605582467. Archived from the original (PDF) on April 13, 2016.
- Petrusich, Amanda (October 20, 2011). "Wikipedia's Deep Dive Into a Library Collection". The New York Times. Retrieved October 28, 2011.
- Lam, Shyong (Tony) K.; Uduwage, Anuradha; Dong, Zhenhua; Sen, Shilad; Musicant, David R.; Terveen, Loren; Riedl, John (October 3–5, 2011). "WP: Clubhouse? An Exploration of Wikipedia's Gender Imbalance" (PDF). WikiSym 2011: 4.
- Graham, Mark. "Mapping the Geographies of Wikipedia Content". Zerogeography. Archived from the original on October 2, 2016.
- Strohmaier, Markus (March 6, 2017). "KAT50 Society, Culture". Multilingual historical narratives on Wikipedia. GESIS Data Archive. doi:10.7802/1411.
Wikipedia narratives about national histories (i) are skewed towards more recent events (recency bias) and (ii) are distributed unevenly across the continents with significant focus on the history of European countries (Eurocentric bias).
- "The Guardian view on Wikipedia: evolving truth". The Guardian. August 7, 2014. Archived from the original on November 12, 2016.
- Quilter, Laura (October 24, 2012). "Systemic Bias in Wikipedia: What It Looks Like, and How to Deal with It". University of Massachusetts–Amherst. Retrieved November 26, 2012.
- "Edit Wars Reveal The 10 Most Controversial Topics on Wikipedia". MIT Technology Review. Cambridge, MA: Massachusetts Institute of Technology. July 17, 2013.
- Yasseri, Taha; Spoerri, Anselm; Graham, Mark; Kertész, János (2014). Fichman, P.; Hara, N. (eds.). The Most Controversial Topics in Wikipedia: A Multilingual and Geographical Analysis. Scarecrow Press. arXiv:1305.5566. doi:10.2139/SSRN.2269392. S2CID 12133330. SSRN 2269392.
- Das, Sanmay; Allen, Lavoie; Malik, Magdon-Ismail (November 1, 2013). "Manipulation among the arbiters of collective intelligence: How Wikipedia administrators mold public opinion". CIKM '13 Proceedings of the 22nd ACM international conference on Information & Knowledge Management. San Francisco: ACM. pp. 1097–1106. doi:10.1145/2505515.2505566. ISBN 978-1450322638.
- Das, Sanmay; Allen, Lavoie; Malik, Magdon-Ismail (December 24, 2016). "Manipulation among the arbiters of collective intelligence: How Wikipedia administrators mold public opinion". ACM Transactions on the Web. 10 (4): 24. doi:10.1145/3001937. S2CID 12585047.
- Metz, Cade (December 7, 2008). "Brit ISPs censor Wikipedia over 'child porn' album cover". The Register. Retrieved May 10, 2009.
- "Wikipedia rejects child porn accusation". The Sydney Morning Herald. April 29, 2010. Archived from the original on September 2, 2017. Retrieved May 14, 2017.
- Farrell, Nick (April 29, 2010). "Wikipedia denies child abuse allegations: Co-founder grassed the outfit to the FBI". The Inquirer. Archived from the original on May 1, 2010. Retrieved October 9, 2010.
{{cite news}}: CS1 maint: unfit URL (link) - Metz, Cade (April 9, 2010). "Wikifounder reports Wikiparent to FBI over 'child porn'". The Register. Retrieved April 19, 2010.
- "Wikipedia blasts co-founder's accusations of child porn on website". The Economic Times. India. April 29, 2010. Retrieved April 29, 2010.
- Agence France-Presse (April 29, 2010). "Wikipedia rejects child porn accusation". The Sydney Morning Herald.
- "Wikimedia pornography row deepens as Wales cedes rights". BBC News. May 10, 2010. Retrieved May 19, 2010.
- Gray, Lila (September 17, 2013). "Wikipedia Gives Porn a Break". XBIZ.com. Archived from the original on June 16, 2017. Retrieved November 10, 2013.
- McStay, Andrew (2014). Privacy and Philosophy: New Media and Affective Protocol. Digital Formation. Vol. 86. Peter Lang. doi:10.3726/978-1-4539-1336-9. ISBN 978-1454191636.
- Kleinz, Torsten (September 2, 2006). "Gericht weist einstweilige Verfügung gegen Wikimedia Deutschland ab [Update]" [Court rejects preliminary injunction against Wikimedia Germany [Update]]. Heise Online (in German). Heinz Heise. Archived from the original on September 13, 2012.
- Meta-wiki on Volunteer Response Team
- "IT Service Management Software". OTRS.com. Archived from the original on October 30, 2013. Retrieved June 9, 2012.
- Paling, Emma (October 21, 2015). "Wikipedia's Hostility to Women". The Atlantic. Retrieved October 24, 2015.
- Auerbach, David (December 11, 2014). "Encyclopedia Frown". Slate. Retrieved October 24, 2015.
- "In UK, rising chorus of outrage over online misogyny". Christian Science Monitor. August 2013.
- Kueppers, Courtney; Journal-Constitution, The Atlanta. "High Museum to host virtual Wikipedia edit-a-thon to boost entries about women". The Atlanta Journal-Constitution. Retrieved October 24, 2020.
- Julia B. Bear & Benjamin Collier (January 4, 2016). "Where are the Women in Wikipedia ? – Understanding the Different Psychological Experiences of Men and Women in Wikipedia". Sex Roles. Springer Science. 74 (5–6): 254–265. doi:10.1007/s11199-015-0573-y. S2CID 146452625.
- "Wikimedia Foundation – Financial Statements – June 30, 2011 and 2010" (PDF). Wikimedia Foundation. Retrieved June 5, 2016.
- "Wikimedia Foundation IRS Form 990" (PDF). Retrieved October 14, 2014.
- "Press releases/WMF announces new ED Lila Tretikov". Wikimedia Foundation. May 31, 2018. Retrieved June 14, 2014.
- Jeff Elder, The Wall Street Journal, May 1, 2014, "Wikipedia's New Chief: From Soviet Union to World's Sixth-Largest Site".
- Cohen, Noam (May 1, 2014). "Media: Open-Source Software Specialist Selected as Executive Director of Wikipedia". The New York Times.
- Dimitra Kessenides. Bloomberg News Weekly. December 26, 2016. "Is Wikipedia 'Woke'".
- Dimitra Kessenides. Bloomberg News Weekly. December 26, 2016, p. 74. "Is Wikipedia 'Woke'".
- Bergsma, Mark. "Wikimedia Architecture" (PDF). Wikimedia Foundation. Archived from the original (PDF) on March 3, 2009. Retrieved June 27, 2008.
- "Version: Installed extensions". September 28, 2018. Retrieved August 18, 2014.
- Snow, Michael (December 29, 2016). "Lucene search: Internal search function returns to service". Wikimedia Foundation. Retrieved February 26, 2009.
- Vibber, Brion. "[Wikitech-l] Lucene search". Retrieved February 26, 2009.
- "Extension:CirrusSearch – MediaWiki". MediaWiki.org. Retrieved April 10, 2021.
- Protalinski, Emil (July 2, 2013). "Wikimedia rolls out WYSIWYG visual editor for logged-in users accessing Wikipedia articles in English". TNW | Insider. Retrieved July 6, 2013.
- Curtis, Sophie (July 23, 2013). "Wikipedia introduces new features to entice editors". The Daily Telegraph. Archived from the original on January 10, 2022. Retrieved August 18, 2013.
- L. M. (December 13, 2011). "Changes at Wikipedia: Seeing things". The Economist. Retrieved July 28, 2013.
- Parfeni, Lucian (July 2, 2013). "Wikipedia's New VisualEditor Is the Best Update in Years and You Can Make It Better". Softpedia. Retrieved July 30, 2013.
- Orlowski, Andrew (August 1, 2013). "Wikipedians say no to Jimmy's 'buggy' WYSIWYG editor". The Register. Retrieved August 18, 2013.
- Wikipedia Bot Information
- Nasaw, Daniel (July 24, 2012). "Meet the 'bots' that edit Wikipedia". BBC News.
- Halliday, Josh; Arthur, Charles (July 26, 2012). "Boot up: The Wikipedia vandalism police, Apple analysts, and more". The Guardian. Retrieved September 5, 2012.
- Jervell, Ellen Emmerentze (July 13, 2014). "For This Author, 10,000 Wikipedia Articles Is a Good Day's Work". The Wall Street Journal. Retrieved August 18, 2014.
- "Wikipedia signpost: Abuse Filter is enabled". English Wikipedia. March 23, 2009. Retrieved July 13, 2010.
- "MH17 Wikipedia entry edited from Russian government IP address". Al Jazeera. July 21, 2014. Archived from the original on November 16, 2016. Retrieved July 22, 2014.
- Wikipedia's policy on bots
- Andrew Lih (2009). The Wikipedia Revolution, chapter Then came the Bots, pp. 99–106.
- "Monthly request statistics", Wikimedia. Retrieved October 31, 2008.
- "Varnish – Wikitech". wikitech.wikimedia.org. Retrieved May 12, 2019.
- Guido Urdaneta, Guillaume Pierre and Maarten van Steen. "Wikipedia Workload Analysis for Decentralized Hosting". Elsevier Computer Networks 53 (11), pp. 1830–1845, June 2009. Archived from the original on May 6, 2016. Retrieved June 5, 2016.
- "Front-End Performance Checklist 2021 (PDF, Apple Pages, MS Word)". Smashing Magazine. January 12, 2021. Retrieved April 26, 2022.
- "Debian – Wikitech". wikitech.wikimedia.org. Retrieved April 9, 2021.
- "Server roles at wikitech.wikimedia.org". Archived from the original on January 16, 2013. Retrieved December 8, 2009.
- Palmier, Guillaume (January 19, 2013). "Wikimedia sites to move to primary data center in Ashburn, Virginia". WMF. Retrieved June 5, 2016.
- Verge, Jason (January 14, 2013). "It's Official: Ashburn is Wikipedia's New Home". Data Center Knowledge. Retrieved June 5, 2016.
- "⚓ T156028 Name Asia Cache DC site". Wikimedia Phabricator. Retrieved May 12, 2019.
- Scherer, Frederic M. (2009) [1970]. Industrial Market Structure and Economic Performance. Academy for Entrepreneurial Leadership Historical Research Reference in Entrepreneurship, University of Illinois at Urbana–Champaign. SSRN 1496716.
- Patents, Citations, and Innovations, by Adam B. Jaffe, Manuel Trajtenberg, pp. 89–153.
- Cohen, Noam (March 5, 2007). "A Contributor to Wikipedia Has His Fictional Side". The New York Times. Retrieved October 18, 2008.
- Orlowitz, Jake (2018). "The Wikipedia Library : the biggest encyclopedia needs a digital library and we are building it". JLIS.it. 9 (3). doi:10.4403/jlis.it-12505.
- The British Newspaper Archive (July 18, 2014). "Working with Wikipedia to bring history facts to light". blog.britishnewspaperarchive.co.uk. Retrieved October 26, 2021.
- Hall, Sam (January 24, 2020). "ICE Publishing partners with The Wikipedia Library". ICE Virtual LIbrary. Retrieved October 26, 2021.
- Wikipedia:Copyrights
- Vermeir, Walter (2007). "Resolution:License update". Wikizine. Retrieved December 4, 2007.
- Wikimedia
- "Licensing update/Questions and Answers". Wikimedia Meta. Wikimedia Foundation. Retrieved February 15, 2009.
- "Licensing_update/Timeline". Wikimedia Meta. Wikimedia Foundation. Retrieved April 5, 2009.
- "Wikimedia community approves license migration". Wikimedia Foundation. Retrieved May 21, 2009.
- Cohen, Noam (July 19, 2009). "Wikipedia May Be a Font of Facts, but It's a Desert for Photos". The New York Times. Retrieved March 9, 2013.
- "Wikipedia cleared in French defamation case". Reuters. November 2, 2007. Retrieved November 2, 2007.
- Anderson, Nate (May 2, 2008). "Dumb idea: suing Wikipedia for calling you "dumb"". Ars Technica. Retrieved May 4, 2008.
- "Researching With Bing Reference". Archived from the original on October 23, 2010. Retrieved September 9, 2014.
- "Wikipedia 0.5 Available on a CD-ROM" Archived May 3, 2013, at the Wayback Machine Wikipedia on DVD. Linterweb. "The DVD or CD-ROM version 0.5 was commercially available for purchase." Retrieved June 1, 2007.
- "Polish Wikipedia on DVD". Retrieved December 26, 2008.
- "Wikipedia:DVD". July 31, 2018. Retrieved December 26, 2008.
- "CDPedia (Python Argentina)". Archived from the original on July 2, 2011. Retrieved July 7, 2011.
- Wikipedia CD Selection. Retrieved September 8, 2009.
- "Wikipedia turned into book". The Daily Telegraph. London. June 16, 2009. Archived from the original on September 9, 2009. Retrieved September 8, 2009.
- "Wikipedia Selection for Schools". Archived from the original on August 4, 2012. Retrieved July 14, 2012.
- Thiel, Thomas (September 27, 2010). "Wikipedia und Amazon: Der Marketplace soll es richten". Frankfurter Allgemeine Zeitung (in German). Frankfurter Allgemeine Zeitung. Archived from the original on November 26, 2010. Retrieved December 6, 2010.
- Wikipedia policies on data download
- Data dumps: Downloading Images, Meta-Wiki
- "Wikipedia Reference Desk". Retrieved September 9, 2014.
- Stone, Brad (June 27, 2014). "How Google's Android chief, Sundar Pichai, became the most powerful man in mobile". Bloomberg BusinessWeek. No. June 30 – , July 6, 2014. New York City. pp. 47–51.
- "Wikipedia – Android Apps on Google Play". Play.Google.com. Retrieved August 21, 2014.
- "Wikipedia Mobile on the App Store on iTunes". iTunes.Apple.com. August 4, 2014. Retrieved August 21, 2014.
- "Wikimedia Mobile is Officially Launched". Wikimedia Technical Blog. June 30, 2009. Archived from the original on July 9, 2009. Retrieved July 22, 2009.
- "Local Points Of Interest In Wikipedia". May 15, 2011. Archived from the original on June 1, 2011. Retrieved May 15, 2011.
- "iPhone Gems: Wikipedia Apps". November 30, 2008. Retrieved July 22, 2008.
- Ellis, Justin (January 17, 2013). "Wikipedia plans to expand mobile access around the globe with new funding". NiemanLab. Nieman Journalism Lab. Retrieved April 22, 2013.
- "Building for the future of Wikimedia with a new approach to partnerships – Wikimedia Diff". Wikimedia Foundation. February 16, 2018. Retrieved May 12, 2019.
- Lih, Andrew (June 20, 2015). "Can Wikipedia Survive?".
- Brown, Andrew (June 25, 2015). "Wikipedia editors are a dying breed. The reason? Mobile". The Guardian.
- Skipper, Ben (December 7, 2015). "China's government has blocked Wikipedia in its entirety again". International Business Times UK. Archived from the original on May 3, 2018. Retrieved May 2, 2018.
- Fox-Brewster, Thomas (May 22, 2015). "Wikipedia Disturbed Over Fresh China Censorship". Forbes. Archived from the original on May 3, 2018. Retrieved May 2, 2018.
- "Chinese Wikipedia Blocked by Great Firewall". China Digital Times (CDT). May 20, 2015. Archived from the original on May 4, 2017. Retrieved May 4, 2017.
- "The Wikimedia Foundation Turns On HTTPS By Default Across All Sites, Including Wikipedia". TechCrunch. Archived from the original on August 24, 2020. Retrieved June 3, 2020.
- Huang, Echo. "China is making an official version of Wikipedia". Quartz. Retrieved June 8, 2021.
- "The top 500 sites on the web". Alexa. Retrieved June 13, 2020.
- "Wikipedia: Modelling Wikipedia's growth". July 31, 2018. Retrieved December 22, 2007.
- "694 Million People Currently Use the Internet Worldwide According To comScore Networks". comScore. May 4, 2006. Archived from the original on July 30, 2008. Retrieved December 16, 2007.
Wikipedia has emerged as a site that continues to increase in popularity, both globally and in the US
- "Google Traffic To Wikipedia up 166% Year over Year". Hitwise. February 16, 2007. Archived from the original on December 14, 2007. Retrieved December 22, 2007.
- "Wikipedia and Academic Research". Hitwise. October 17, 2006. Archived from the original on October 29, 2006. Retrieved February 6, 2008.
- West, Stuart. "Wikipedia's Evolving Impact: slideshow presentation at TED2010" (PDF). Retrieved October 23, 2015.
- Rainie, Lee; Tancer, Bill (December 15, 2007). "Wikipedia users" (PDF). Pew Internet & American Life Project. Pew Research Center. Archived from the original (PDF) on March 6, 2008. Retrieved December 15, 2007.
36% of online American adults consult Wikipedia. It is particularly popular with the well-educated and current college-age students.
- SAI (October 7, 2011). "The World's Most Valuable Startups". Business Insider. Retrieved June 14, 2014.
- "Research: Wikipedia Readership Survey 2011/Results – Meta". Wikimedia. February 6, 2012. Retrieved April 16, 2014.
- Jahangir, Ramsha (April 23, 2020). "Wikipedia breaks five-year record with high traffic in pandemic". DAWN.COM. Retrieved May 4, 2020.
- "Wikipedia:Wikipedia in the media". Wikipedia. July 4, 2018. Retrieved December 26, 2008.
- "Bourgeois et al. v. Peters et al" (PDF). Archived from the original (PDF) on February 3, 2007. Retrieved February 6, 2007.
- Sharma, Raghav (February 19, 2009). "Wikipedian Justice". doi:10.2139/ssrn.1346311. S2CID 233749371. SSRN 1346311.
{{cite journal}}: Cite journal requires|journal=(help) - "House Government Bill C-38 (38–1)". LEGISinfo. Archived from the original on November 8, 2014. Retrieved September 9, 2014.
- Arias, Martha L. (January 29, 2007). "Wikipedia: The Free Online Encyclopedia and its Use as Court Source". Internet Business Law Services. Archived from the original on May 20, 2012. Retrieved December 26, 2008. (The name "World Intellectual Property Office" should however read "World Intellectual Property Organization" in this source.)
- Cohen, Noam (January 29, 2007). "Courts Turn to Wikipedia, but Selectively". The New York Times. Retrieved December 26, 2008.
- Aftergood, Steven (March 21, 2007). "The Wikipedia Factor in US Intelligence". Federation of American Scientists Project on Government Secrecy. Retrieved April 14, 2007.
- Butler, Declan (December 16, 2008). "Publish in Wikipedia or perish". Nature News. doi:10.1038/news.2008.1312.
- Shaw, Donna (February–March 2008). "Wikipedia in the Newsroom". American Journalism Review. Archived from the original on August 5, 2012. Retrieved February 11, 2008.
- Lexington (September 24, 2011). "Classlessness in America: The uses and abuses of an enduring myth". The Economist. Retrieved September 27, 2011.
Socialist Labour Party of America [...] though it can trace its history as far back as 1876, when it was known as the Workingmen's Party, no less an authority than Wikipedia pronounces it "moribund".
- "Shizuoka newspaper plagiarized Wikipedia article". Japan News Review. July 5, 2007. Archived from the original on March 12, 2014.
- "Express-News staffer resigns after plagiarism in column is discovered". Archived from the original on October 15, 2007. Retrieved January 31, 2007., San Antonio Express-News, January 9, 2007.
- Bridgewater, Frank. "Inquiry prompts reporter's dismissal". Honolulu Star-Bulletin. Retrieved September 9, 2014.
- Grossman, Lev (December 13, 2006). "Time's Person of the Year: You". Time. Retrieved December 26, 2008.
- "Radio 4 documentary, BBC". 2007. Archived from the original on September 4, 2017. Retrieved April 24, 2016.
- "Comunicato Stampa. On. Franco Grillini. Wikipedia. Interrogazione a Rutelli. Con "diritto di panorama" promuovere arte e architettura contemporanea italiana. Rivedere con urgenza legge copyright" [Press release. Honorable Franco Grillini. Wikipedia. Interview with Rutelli about the "right to view" promoting contemporary art and architecture of Italy. Review with urgency copyright law] (in Italian). October 12, 2007. Archived from the original on March 30, 2009. Retrieved December 26, 2008.
- Jose Antonio Vargas (September 17, 2007). "On Wikipedia, Debating 2008 Hopefuls' Every Facet". The Washington Post. Retrieved December 26, 2008.
- Ablan, Jennifer (October 22, 2007). "Wikipedia page the latest status symbol". Reuters. Retrieved October 24, 2007.
- Witzleb, Normann (2009). "Engaging with the World: Students of Comparative Law Write for Wikipedia". Legal Education Review. 19 (1 and 2): 83–98.
- "AI Research Trends". One Hundred Year Study on Artificial Intelligence (AI100). Stanford University. Retrieved September 3, 2016.
- Derakhshan, Hossein (October 19, 2017). "How Social Media Endangers Knowledge". Business. Wired. Condé Nast. eISSN 1078-3148. ISSN 1059-1028. Archived from the original on October 22, 2018. Retrieved October 22, 2018.
- "Trophy box", Meta-Wiki (March 28, 2005).
- "Webby Awards 2004". The International Academy of Digital Arts and Sciences. 2004. Archived from the original on July 22, 2011.
- Zumpano, Anthony (January 29, 2007). "Similar Search Results: Google Wins". Interbrand. Archived from the original on February 20, 2007. Retrieved January 28, 2007.
- "Die Quadriga – Award 2008". Archived from the original on September 15, 2008. Retrieved December 26, 2008.
- "Erasmus Prize – Praemium Erasmianum". Praemium Erasmianum Foundation. Retrieved January 15, 2015.
- "Premio Princesa de Asturias de Cooperación Internacional 2015". Fundación Princesa de Asturias. Retrieved June 17, 2015.
- "Los fundadores de Wikipedia destacan la versión en asturiano" [The founders of Wikipedia highlight the Asturian version]. La Nueva España (in Spanish). Retrieved October 20, 2015.
- "Wikipedia Celebrates 750 Years Of American Independence". The Onion. July 26, 2006. Retrieved October 15, 2006.
- "'L.A. Law' Wikipedia Page Viewed 874 Times Today". The Onion. November 24, 2010.
- "The Office: The Negotiation, 3.19". April 5, 2007. Retrieved December 27, 2014.
- "'Office' fans, inspired by Michael Scott, flock to edit Wikipedia". USA Today. April 12, 2007. Retrieved December 12, 2014.
- Bakken, Janae. "My Number One Doctor"; Scrubs; ABC; December 6, 2007.
- "Professor Wikipedia". CollegeHumor. November 17, 2009. Archived from the original (Video) on April 12, 2011. Retrieved April 19, 2011.
- "Dilbert comic strip for 05/08/2009 from the official Dilbert comic strips archive". Universal Uclick. May 8, 2009. Retrieved March 10, 2013.
- "Interview With Nick Doody and Matt Kirshen". British Comedy Guide. Archived from the original on July 31, 2009. Retrieved July 31, 2009.
- Flake, Emily (August 23, 2013). "Manning/Wikipedia cartoon". Archived from the original on October 12, 2014. Retrieved August 26, 2013.
- "The obstacles to reforming our prisons". The Times. December 14, 2015. Retrieved June 5, 2016.
- "John Julius Norwich – Search – The Times". thetimes.co.uk. Retrieved June 5, 2016.
- "Announcement of Wiktionary's creation". meta.wikimedia.org. Retrieved July 14, 2012.
- "Our projects", Wikimedia Foundation. Retrieved January 24, 2007.
- Bosman, Julie (March 13, 2012). "After 244 Years, Encyclopaedia Britannica Stops the Presses". The New York Times. Retrieved January 26, 2015.
- "Encyclopedia Britannica Dies At The Hands Of Wikipedia, Gizmocrazed.com (with statista infographic from NYTimes.com)". Gizmocrazed.com. March 20, 2012. Retrieved June 14, 2014.
- Christopher Caldwell (journalist) (June 14, 2013). "A chapter in the Enlightenment closes". ft.com. Retrieved June 15, 2013.
Bertelsmann did not resort to euphemism this week when it announced the end of the Brockhaus encyclopedia brand. Brockhaus had been publishing reference books for two centuries when the media group bought it in 2008. [...] The internet has finished off Brockhaus altogether. [...] What Germans like is Wikipedia.
- "The amorality of Web 2.0". Rough Type. October 3, 2005. Retrieved July 15, 2006.
- "Technical solutions: Wisdom of the crowds". Nature. Retrieved October 10, 2006.
- Flood, Alison (February 7, 2013). "Alison Flood: Should traditional biography be buried alongside Shakespeare's breakfast?". The Guardian. Retrieved June 14, 2014.
- Rada, Mihalcea; Csomai, Andras (November 2007). "Wikify!: linking documents to encyclopedic knowledge" (PDF). CIKM '07: Proceedings of the sixteenth ACM conference on Conference on information and knowledge management. ACM Conference on Information and Knowledge Management. Lisbon; New York City: Association for Computing Machinery. pp. 233–242. doi:10.1145/1321440.1321475. ISBN 978-1595938039. Archived (PDF) from the original on February 18, 2016.
- Milne, David; Witten, Ian H. (October 2008). "Learning to Link with Wikipedia" (PDF). CIKM '08: Proceedings of the seventeenth ACM conference on Conference on information and knowledge management. ACM Conference on Information and Knowledge Management. Napa Valley, CA; New York City: Association for Computing Machinery. pp. 509–518. CiteSeerX 10.1.1.148.3617. doi:10.1145/1458082.1458150. ISBN 978-1595939913.
- Sisay Fissaha Adafre; Maarten de Rijke (August 2005). "Discovering missing links in Wikipedia" (PDF). LinkKDD '05: Proceedings of the 3rd international workshop on Link discovery. ACM LinkKDD. Chicago; New York City: Association for Computing Machinery. pp. 90–97. doi:10.1145/1134271.1134284. ISBN 978-1595931351. Archived (PDF) from the original on July 17, 2012.
- "Wikipedia-Mining Algorithm Reveals World's Most Influential Universities: An algorithm's list of the most influential universities contains some surprising entries". MIT Technology Review. December 7, 2015. Archived from the original on February 1, 2016. Retrieved December 27, 2015.
- Marmow Shaw, Jessica (December 10, 2015). "Harvard is only the 3rd most influential university in the world, according to this list". MarketWatch. Retrieved December 27, 2015.
- Bothwell, Ellie (December 15, 2015). "Wikipedia Ranking of World Universities: the top 100. List ranks institutions by search engine results and Wikipedia appearances". Times Higher Education. Retrieved December 27, 2015.
- Lages, J.; Patt, A.; Shepelyansky, D. (2016). "Wikipedia ranking of world universities". Eur. Phys. J. B. 89 (69): 69. arXiv:1511.09021. Bibcode:2016EPJB...89...69L. doi:10.1140/epjb/e2016-60922-0. S2CID 1965378.
- Coquidé, C.; Lages, J.; Shepelyansky, D.L. (2019). "World influence and interactions of universities from Wikipedia networks". Eur. Phys. J. B. 92 (3): 3. arXiv:1809.00332. Bibcode:2019EPJB...92....3C. doi:10.1140/epjb/e2018-90532-7. S2CID 52154548.
- Brookshire, Bethany (February 5, 2018). "Wikipedia has become a science reference source even though scientists don't cite it". SciCurious. ScienceNews. Archived from the original on February 10, 2018.
- Thompson, Neil C.; Hanley, Douglas (2017). "Science Is Shaped by Wikipedia: Evidence From a Randomized Control Trial". SSRN 3039505.
- Sarabadani, Amir; Halfaker, Aaron; Taraborelli, Dario (April 2017). "Building automated vandalism detection tools for Wikidata". WWW '17 Companion: Proceedings of the 26th International Conference on World Wide Web Companion. International Conference on World Wide Web Companion. Perth; New York City: Association for Computing Machinery. pp. 1647–1654. arXiv:1703.03861. doi:10.1145/3041021.3053366. ISBN 978-1450349147.
- Potthast, Martin; Stein, Benno; Gerling, Robert (2008). "Automatic Vandalism Detection in Wikipedia". In Macdonald, Craig; Ounis, Iadh; Plachouras, Vassilis; Ruthven, Ian; White, Ryen W. (eds.). Advances in Information Retrieval. 30th ECIR. Lecture Notes in Computer Science. Vol. 4956. Glasgow: Springer. pp. 663–668. CiteSeerX 10.1.1.188.1093. doi:10.1007/978-3-540-78646-7_75. ISBN 978-3540786450.
- Asthana, Sumit; Halfaker, Aaron (November 2018). Lampe, Cliff (ed.). "With Few Eyes, All Hoaxes are Deep". Proceedings of the ACM on Human-Computer Interaction. New York City: Association for Computing Machinery. 2 (CSCW). 21. doi:10.1145/3274290. ISSN 2573-0142.
- Stone, Jon (February 3, 2022). "Parts of Michael Gove's levelling-up plan 'copied from Wikipedia'". The Independent. Retrieved February 3, 2022.
- Heart Internet. "Website discussing the emulator of the Domesday Project User Interface". Retrieved September 9, 2014.
- Frauenfelder, Mark (November 21, 2000). "The next generation of online encyclopedias". CNN.com. Archived from the original on August 14, 2004.
- The Free Encyclopedia Project gnu.org ( Archived January 3, 2012, at WebCite)
- Orlowski, Andrew (September 18, 2006). "Wikipedia founder forks Wikipedia, More experts, less fiddling?". The Register. Retrieved June 27, 2007.
Larry Sanger describes the Citizendium project as a "progressive or gradual fork", with the major difference that experts have the final say over edits.
- Lyman, Jay (September 20, 2006). "Wikipedia Co-Founder Planning New Expert-Authored Site". LinuxInsider. Retrieved June 27, 2007.
Further reading
Academic studies
- Leitch, Thomas (2014). Wikipedia U: Knowledge, authority, and a liberal education in the digital age. ISBN 978-1421415352.
- Jensen, Richard (October 2012). "Military History on the Electronic Frontier: Wikipedia Fights the War of 1812" (PDF). The Journal of Military History. 76 (4): 523–556. Archived from the original (PDF) on October 21, 2012.
- Yasseri, Taha; Sumi, Robert; Kertész, János (2012). Szolnoki, Attila (ed.). "Circadian Patterns of Wikipedia Editorial Activity: A Demographic Analysis". PLOS ONE. 7 (1): e30091. arXiv:1109.1746. Bibcode:2012PLoSO...730091Y. doi:10.1371/journal.pone.0030091. PMC 3260192. PMID 22272279.
- Goldman, Eric (2010). "Wikipedia's Labor Squeeze and its Consequences". Journal of Telecommunications and High Technology Law. 8. SSRN 1458162. (A blog post by the author.)
- Nielsen, Finn (August 2007). "Scientific Citations in Wikipedia". First Monday. 12 (8). arXiv:0805.1154. CiteSeerX 10.1.1.246.4536. doi:10.5210/fm.v12i8.1997. S2CID 58893. Retrieved February 22, 2008.
- Pfeil, Ulrike; Zaphiris, Panayiotis; Chee Siang Ang (2006). "Cultural Differences in Collaborative Authoring of Wikipedia". Journal of Computer-Mediated Communication. 12 (1): 88. doi:10.1111/j.1083-6101.2006.00316.x. Retrieved December 26, 2008.
- Priedhorsky; Reid; Chen, Jilin; Shyong (Tony) K. Lam; Panciera, Katherine; Terveen, Loren; Riedl, John (2007). "Creating, destroying, and restoring value in Wikipedia". Proceedings of the 2007 international ACM conference on Conference on supporting group work – Group '07. pp. 259–268. CiteSeerX 10.1.1.123.7456. doi:10.1145/1316624.1316663. ISBN 978-1595938459. S2CID 15350808.
- Reagle, Joseph (2007). Do as I Do: Authorial Leadership in Wikipedia (PDF). WikiSym '07: Proceedings of the 2007 International Symposium on Wikis. Montreal: ACM. hdl:2047/d20002876. Retrieved December 26, 2008.
- Rijshouwer, Emiel (2019). Organizing Democracy. Power concentration and self-organization in the evolution of Wikipedia (PhD, Erasmus University Rotterdam). hdl:1765/113937. ISBN 978-9402813715. OCLC 1081174169. (Open access)
- Rosenzweig, Roy. Can History be Open Source? Wikipedia and the Future of the Past. (Originally published in The Journal of American History 93.1 (June 2006): 117–146.)
- Wilkinson, Dennis M.; Huberman, Bernardo A. (April 2007). "Assessing the Value of Cooperation in Wikipedia". First Monday. 12 (4). arXiv:cs/0702140. Bibcode:2007cs........2140W. CiteSeerX 10.1.1.342.6933. doi:10.5210/fm.v12i4.1763. hdl:2027.42/136037. S2CID 10484077. Retrieved February 22, 2008.
- Halfaker, Aaron; R. Stuart Geiger; Morgan, Jonathan T.; Riedl, John (2012). "The Rise and Decline of an Open Collaboration Community". American Behavioral Scientist. 57 (5): 664. doi:10.1177/0002764212469365. S2CID 144208941.
- Maggio, Lauren A.; Willinsky, John M.; Steinberg, Ryan M.; Mietchen, Daniel; Wass, Joseph L.; Dong, Ting (2017). "Wikipedia as a gateway to biomedical research: The relative distribution and use of citations in the English Wikipedia". PLOS One. PLOS. 12 (12): e0190046. Bibcode:2017PLoSO..1290046M. doi:10.1371/journal.pone.0190046. PMC 5739466. PMID 29267345.
Books
- Keen, Andrew (2007). The Cult of the Amateur. Doubleday/Currency. ISBN 978-0385520805. (Substantial criticisms of Wikipedia and other web 2.0 projects.)
- Listen to:
- Keen, Andrew (June 16, 2007). "Does the Internet Undermine Culture?". NPR.org. National Public Radio, US. The NPR interview with A. Keen, Weekend Edition Saturday, June 16, 2007.
- Listen to:
- Ayers, Phoebe; Matthews, Charles; Yates, Ben (2008). How Wikipedia Works: And How You Can Be a Part of It. San Francisco: No Starch Press. ISBN 978-1593271763.
- Broughton, John (2008). Wikipedia – The Missing Manual. O'Reilly Media. ISBN 978-0596515164. (See book review by Baker, as listed hereafter.)
- Broughton, John (2008). Wikipedia Reader's Guide. Sebastopol: Pogue Press. ISBN 978-0596521745.
- Rafaeli, Sheizaf; Ariel, Yaron (2008). "Online motivational factors: Incentives for participation and contribution in Wikipedia". In Barak, A. (ed.). Psychological aspects of cyberspace: Theory, research, applications. Cambridge, UK: Cambridge University Press. pp. 243–267. ISBN 978-0521694643.
- Dalby, Andrew (2009). The World and Wikipedia: How We are Editing Reality. Siduri. ISBN 978-0956205209.
- Lih, Andrew (2009). The Wikipedia Revolution: How a Bunch of Nobodies Created the World's Greatest Encyclopedia. New York City: Hyperion. ISBN 978-1401303716.
- O'Sullivan, Dan (2009). Wikipedia: a new community of practice?. Ashgate Publishing. ISBN 978-0754674337.
- Reagle, Joseph Michael Jr. (2010). Good Faith Collaboration: The Culture of Wikipedia. Cambridge, MA: the MIT Press. ISBN 978-0262014472. Retrieved October 25, 2015.
- Jemielniak, Dariusz (2014). Common Knowledge? An Ethnography of Wikipedia. Stanford, CA: Stanford University Press. ISBN 978-0804789448.
- Reagle, Joseph; Koerner, Jackie, eds. (2020). Wikipedia @ 20: Stories of an Incomplete Revolution. MIT Press. ISBN 978-0262538176. Retrieved October 13, 2020.
Book review-related articles
- Baker, Nicholson. "The Charms of Wikipedia". The New York Review of Books, March 20, 2008. Retrieved December 17, 2008. (Book rev. of The Missing Manual, by John Broughton, as listed previously.)
- Crovitz, L. Gordon. "Wikipedia's Old-Fashioned Revolution: The online encyclopedia is fast becoming the best." (Originally published in Wall Street Journal online – April 6, 2009.)
- Postrel, Virginia, "Who Killed Wikipedia? : A hardened corps of volunteer editors is the only force protecting Wikipedia. They might also be killing it", Pacific Standard magazine, November/December 2014 issue.
Learning resources
- Wikiversity list of learning resources. (Includes related courses, Web-based seminars, slides, lecture notes, textbooks, quizzes, glossaries, etc.)
- The Great Book of Knowledge, Part 1: A Wiki is a Kind of Bus, Ideas, with Paul Kennedy, CBC Radio One, originally broadcast January 15, 2014. The webpage includes a link to the archived audio program (also found here). The radio documentary discusses Wikipedia's history, development, and its place within the broader scope of the trend to democratized knowledge. It also includes interviews with several key Wikipedia staff and contributors, including Kat Walsh and Sue Gardner (audio, 53:58, Flash required).
General articles
- Balke, Jeff (March 2008). "For Music Fans: Wikipedia; MySpace". Houston Chronicle. Broken Record (blog). Archived from the original on December 29, 2008. Retrieved December 17, 2008.
- Borland, John (August 14, 2007). "See Who's Editing Wikipedia – Diebold, the CIA, a Campaign". Wired. Archived from the original on November 16, 2015. Retrieved October 23, 2018.
- Dee, Jonathan (July 1, 2007). "All the News That's Fit to Print Out". The New York Times Magazine. Retrieved February 22, 2008.
- Giles, Jim (September 20, 2007). "Wikipedia 2.0 – Now with Added Trust". New Scientist. Retrieved January 14, 2008.
- Miliard, Mike (December 2, 2007). "Wikipedia Rules". The Phoenix. Retrieved February 22, 2008.
- Poe, Marshall (September 1, 2006). "The Hive". The Atlantic Monthly. Retrieved March 22, 2008.
- Rosenwald, Michael S. (October 23, 2009). "Gatekeeper of D.C.'s entry: Road to city's Wikipedia page goes through a DuPont Circle bedroom". The Washington Post. Retrieved October 22, 2009.
- Runciman, David (May 28, 2009). "Like Boiling a Frog". London Review of Books. Archived from the original on May 27, 2009. Retrieved June 3, 2009.
- Taylor, Chris (May 29, 2005). "It's a Wiki, Wiki World". Time. Archived from the original on June 2, 2005. Retrieved February 22, 2008.
- "Technological Quarterly: Brain Scan: The Free-knowledge Fundamentalist". The Economist. June 5, 2008. Retrieved June 5, 2008.
Jimmy Wales changed the world with Wikipedia, the hugely popular online encyclopedia that anyone can edit. What will he do next?
- "Wikipedia probe into paid-for 'sockpuppet' entries", BBC News, October 21, 2013.
- "The Decline of Wikipedia" Archived October 23, 2013, at the Library of Congress Web Archives, MIT Technology Review, October 22, 2013
- "Edits to Wikipedia pages on Bell, Garner, Diallo traced to 1 Police Plaza" Archived March 13, 2015, at the Wayback Machine (March 2015), Capital
- Angola's Wikipedia Pirates Are Exposing Problems (March 2016), Motherboard
- "Dark Side of Wikipedia". Archived from the original on August 4, 2016. Retrieved April 17, 2016. Full Measure with Sharyl Attkisson, April 17, 2016. (Includes video.)
- Wales, Jimmy (December 9, 2016). "How Wikipedia Works". cato.org. Cato Institute.
Jimmy Wales, founder of Wikipedia, discusses the site, how it's treated by governments, and how it's fueled by its users.
Articles re Wikipedia usage patterns
- Wikipedia's Year-End List Shows What the Internet Needed to Know in 2019. Alyse Stanley, December 27, 2019, Gizmodo.
- "Is Wikipedia Cracking Up?" The Independent, February 3, 2009.
External links
- Official website
– multilingual portal (contains links to all language editions) (wikipedia.com still redirects here) - Wikipedia at Curlie
- Wikipedia collected news and commentary at The Guardian
- Wikipedia topic page at The New York Times
- Video of TED talk by Jimmy Wales on the birth of Wikipedia
- Wikipedia on Twitter


.png.webp)



